WARNING:
JavaScript is turned OFF. None of the links on this concept map will
work until it is reactivated.
If you need help turning JavaScript On, click here.
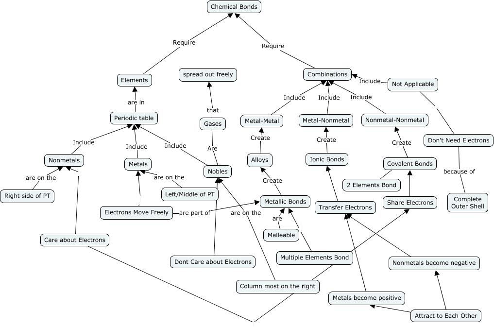
This Concept Map, created with IHMC CmapTools, has information related to: Chemical Combinations, Care about Electrons Nonmetals, Nonmetal-Nonmetal Include Combinations, Alloys Create Metal-Metal, Multiple Elements Bond Metallic Bonds, Periodic table are in Elements, Combinations Require Chemical Bonds, Electrons Move Freely Metals, Column most on the right are on the Nobles, Share Electrons Covalent Bonds, Not Applicable Include Combinations, Gases Are Nobles, Care about Electrons Share Electrons, Gases that spread out freely, Nonmetals Include Periodic table, Elements Require Chemical Bonds, Not Applicable Don't Need Electrons, Ionic Bonds Create Metal-Nonmetal, Metals Include Periodic table, Nobles Include Periodic table, Transfer Electrons ???? Ionic Bonds