WARNING:
JavaScript is turned OFF. None of the links on this concept map will
work until it is reactivated.
If you need help turning JavaScript On, click here.
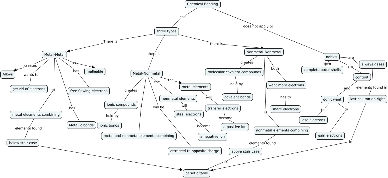
This Concept Map, created with IHMC CmapTools, has information related to: Chemical Bonding, molecular covalent compounds held by covalent bonds, Nonmetal-Nonmetal both want more electrons, want more electrons has to share electrons, Metal-Metal has free flowing electrons, metal elecments combining elements found below stair case, nobles have complete outer shells, metal elements will transfer electrons, nobles are content, Metal-Nonmetal is metal and nonmetal elements combining, content and don't want, nobles are always gases, Chemical Bonding has three types, Nonmetal-Nonmetal is nonmetal elements combining, Metal-Nonmetal will be attracted to opposite charge, transfer electrons become a positive ion, always gases elements found in last column on right, don't want to gain electrons, three types there is Metal-Nonmetal, above stair case in periotic table, three types there is Nonmetal-Nonmetal