WARNING:
JavaScript is turned OFF. None of the links on this concept map will
work until it is reactivated.
If you need help turning JavaScript On, click here.
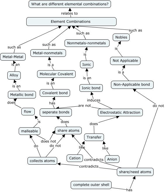
This Concept Map, created with IHMC CmapTools, has information related to: Chemical Bonding, share/need atoms contradicts collects atoms, collects atoms do malleable, complete outer shell has share/need atoms, Anion like Transfer, share atoms does seperate bonds, collects atoms do not share atoms, Ionic bond is an Ionic, Nobles such as Element Combinations, Molecular Covalent is a Metal-nonmetals, Metallic bond is an Alloy, malleable is flow, Element Combinations relates to What are different elemental combinations?, Non-Applicable bond is a Not Applicable, Metal-Metal such as Element Combinations, Metal-nonmetals such as Element Combinations, Covalent bond is an Molecular Covalent, share/need atoms do not Non-Applicable bond, Electrostatic Attraction induces Ionic bond, flow does Metallic bond, Alloy is an Metal-Metal