WARNING:
JavaScript is turned OFF. None of the links on this concept map will
work until it is reactivated.
If you need help turning JavaScript On, click here.
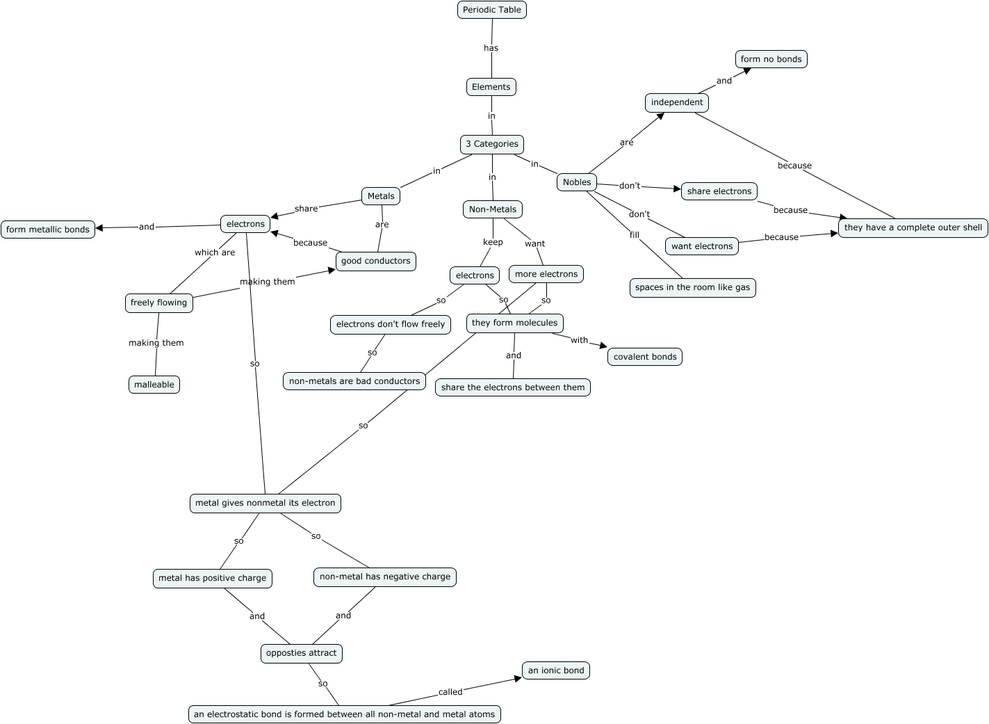
This Concept Map, created with IHMC CmapTools, has information related to: Element Combinations, electrons and form metallic bonds, they form molecules and share the electrons between them, 3 Categories in Metals, Nobles fill spaces in the room like gas, more electrons so metal gives nonmetal its electron, freely flowing making them good conductors, Non-Metals keep electrons, 3 Categories in Nobles, electrons so they form molecules, electrons so electrons don't flow freely, independent and form no bonds, Nobles don't want electrons, Periodic Table has Elements, share electrons because they have a complete outer shell, metal gives nonmetal its electron so non-metal has negative charge, Non-Metals want more electrons, electrons don't flow freely so non-metals are bad conductors, electrons which are freely flowing, Metals share electrons, 3 Categories in Non-Metals