WARNING:
JavaScript is turned OFF. None of the links on this concept map will
work until it is reactivated.
If you need help turning JavaScript On, click here.
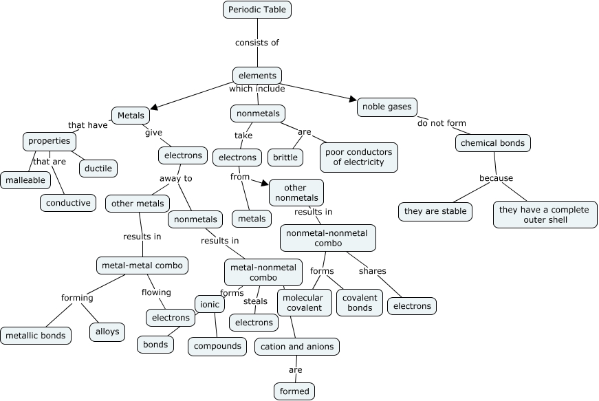
This Concept Map, created with IHMC CmapTools, has information related to: Element Combinations, electrons from other nonmetals, Metals that have properties, ionic ???? bonds, elements j Metals, Metals give electrons, nonmetals results in metal-nonmetal combo, nonmetals take electrons, properties ???? malleable, cation and anions are formed, metal-metal combo flowing electrons, other metals results in metal-metal combo, chemical bonds because they have a complete outer shell, nonmetals are poor conductors of electricity, noble gases do not form chemical bonds, nonmetal-nonmetal combo forms molecular covalent, other nonmetals results in nonmetal-nonmetal combo, metal-metal combo forming alloys, nonmetal-nonmetal combo shares electrons, metal-nonmetal combo steals electrons, nonmetals are brittle