WARNING:
JavaScript is turned OFF. None of the links on this concept map will
work until it is reactivated.
If you need help turning JavaScript On, click here.
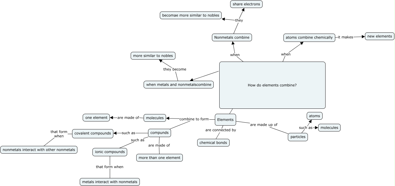
This Concept Map, created with IHMC CmapTools, has information related to: How do elements combine, compunds are made of more than one element, compunds such as covalent compounds, How do elements combine? ???? when metals and nonmetalscombine, Elements combine to form compunds, ionic compounds that form when metals interact with nonmetals, Nonmetals combine they becomae more similar to nobles, molecules are made of one element, Elements are connected by chemical bonds, Elements combine to form molecules, How do elements combine? when atoms combine chemically, Elements are made up of particles, particles such as molecules, particles such as atoms, How do elements combine? when Nonmetals combine, How do elements combine? ???? Elements, covalent compounds that form when nonmetals interact with other nonmetals, Nonmetals combine they share electrons, when metals and nonmetalscombine they become more similar to nobles, atoms combine chemically it makes new elements, compunds such as ionic compounds