WARNING:
JavaScript is turned OFF. None of the links on this concept map will
work until it is reactivated.
If you need help turning JavaScript On, click here.
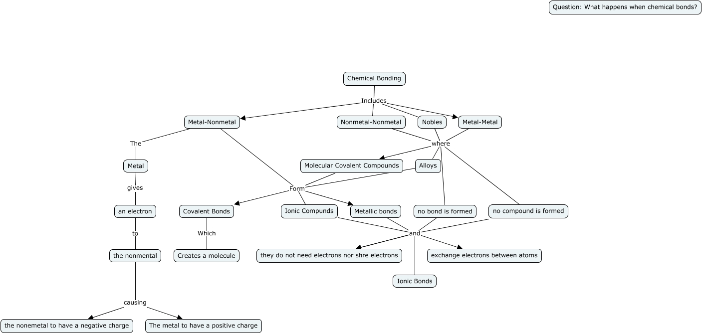
This Concept Map, created with IHMC CmapTools, has information related to: Element Combinations, the nonmental causing The metal to have a positive charge, the nonmental causing the nonemetal to have a negative charge, Metallic bonds and exchange electrons between atoms, an electron to the nonmental, Chemical Bonding Includes Nobles, no bond is formed and Ionic Bonds, Chemical Bonding Includes Metal-Metal, Metal-Metal where no compound is formed, Metallic bonds and they do not need electrons nor shre electrons, Metal-Metal where no bond is formed, Nonmetal-Nonmetal where no bond is formed, Metal-Metal where Alloys, Metallic bonds and Ionic Bonds, Metal-Nonmetal Form Metallic bonds, no bond is formed and exchange electrons between atoms, Metallic bonds and they do not need electrons nor shre electrons, Ionic Compunds and they do not need electrons nor shre electrons, Alloys Form Metallic bonds, Ionic Compunds and they do not need electrons nor shre electrons, Alloys Form Covalent Bonds