WARNING:
JavaScript is turned OFF. None of the links on this concept map will
work until it is reactivated.
If you need help turning JavaScript On, click here.
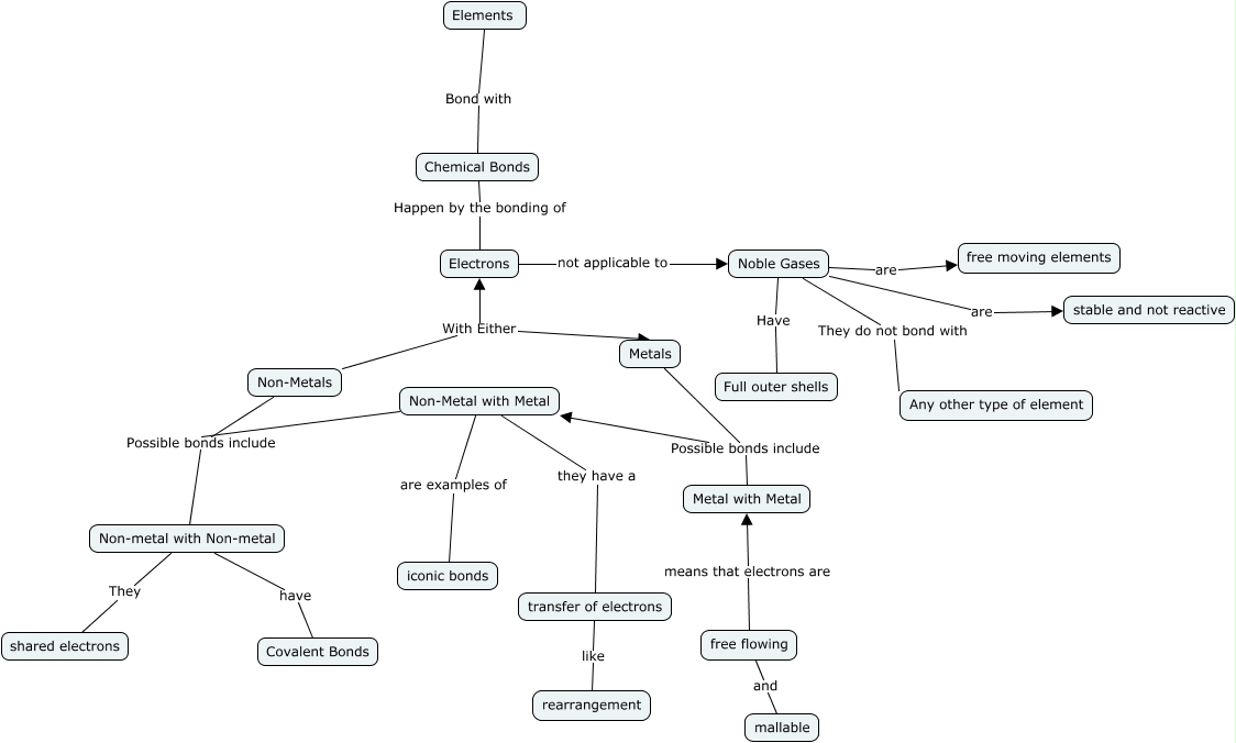
This Concept Map, created with IHMC CmapTools, has information related to: Types of Chemical Bonds, Non-metal with Non-metal have Covalent Bonds, Chemical Bonds Happen by the bonding of Electrons, Non-Metal with Metal Possible bonds include Non-metal with Non-metal, Noble Gases Have Full outer shells, Non-Metals Possible bonds include Non-metal with Non-metal, Metals Possible bonds include Non-Metal with Metal, transfer of electrons like rearrangement, Noble Gases They do not bond with Any other type of element, Non-Metal with Metal are examples of iconic bonds, free flowing means that electrons are Metal with Metal, Non-Metals With Either Metals, Non-Metal with Metal they have a transfer of electrons, Metals Possible bonds include Metal with Metal, Noble Gases are free moving elements, Electrons not applicable to Noble Gases, Non-Metals With Either Electrons, Noble Gases are stable and not reactive, Non-metal with Non-metal They shared electrons, free flowing and mallable, Elements Bond with Chemical Bonds