WARNING:
JavaScript is turned OFF. None of the links on this concept map will
work until it is reactivated.
If you need help turning JavaScript On, click here.
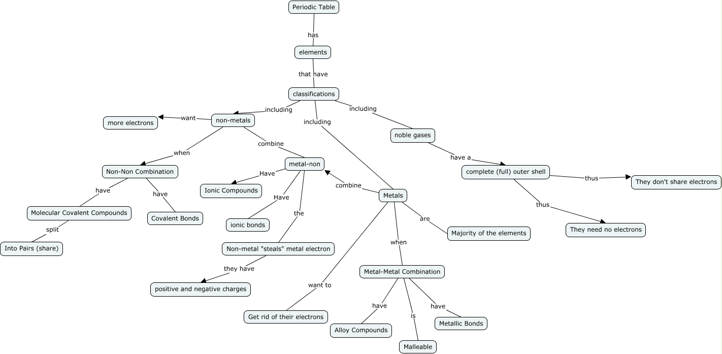
This Concept Map, created with IHMC CmapTools, has information related to: Chemical Bonds CMap, classifications including Metals, non-metals when Non-Non Combination, Non-Non Combination have Covalent Bonds, classifications including noble gases, metal-non Have Ionic Compounds, Metals combine metal-non, non-metals want more electrons, Metal-Metal Combination have Alloy Compounds, Non-metal "steals" metal electron they have positive and negative charges, elements that have classifications, Metals want to Get rid of their electrons, metal-non Have ionic bonds, Periodic Table has elements, metal-non the Non-metal "steals" metal electron, classifications including non-metals, Metal-Metal Combination is Malleable, Metal-Metal Combination have Metallic Bonds, Metals are Majority of the elements, Metals when Metal-Metal Combination, complete (full) outer shell thus They don't share electrons