WARNING:
JavaScript is turned OFF. None of the links on this concept map will
work until it is reactivated.
If you need help turning JavaScript On, click here.
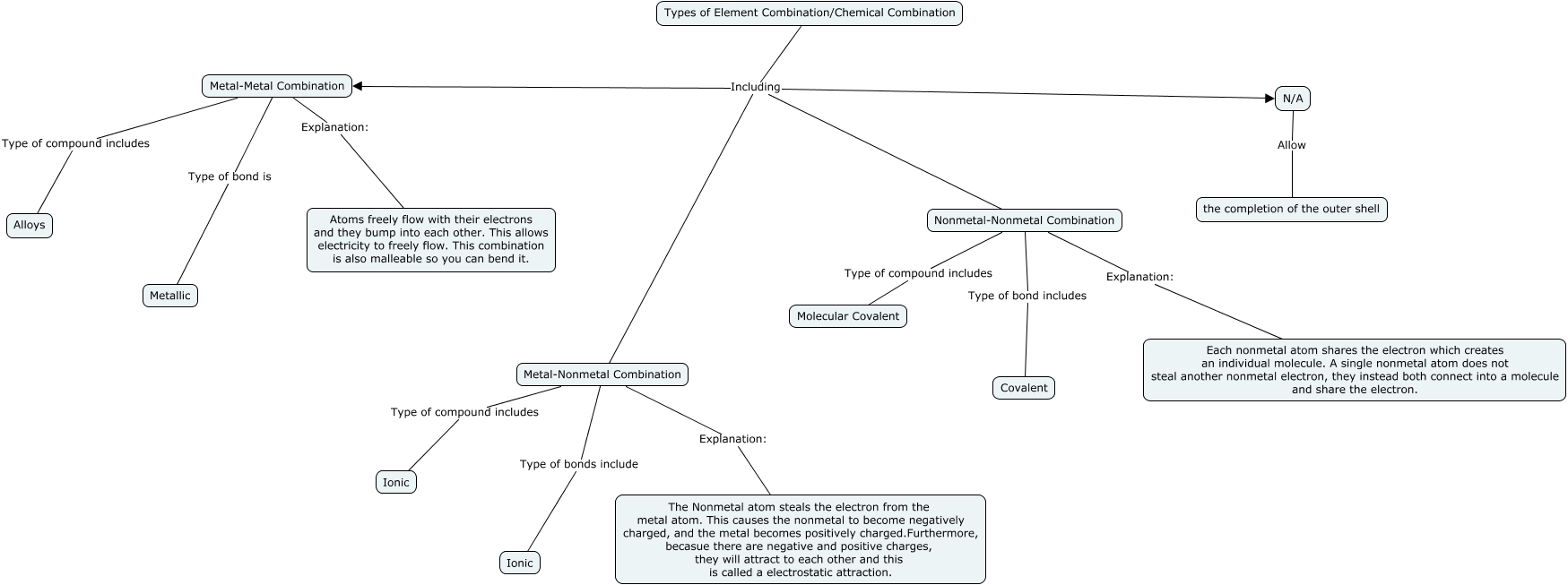
This Concept Map, created with IHMC CmapTools, has information related to: Types of combinations, Metal-Nonmetal Combination Type of bonds include Ionic, Nonmetal-Nonmetal Combination Type of bond includes Covalent, Types of Element Combination/Chemical Combination Including N/A, Types of Element Combination/Chemical Combination Including Metal-Nonmetal Combination, Metal-Nonmetal Combination Type of compound includes Ionic, Types of Element Combination/Chemical Combination Including Metal-Metal Combination, Metal-Metal Combination Type of compound includes Alloys, Metal-Nonmetal Combination Explanation: The Nonmetal atom steals the electron from the metal atom. This causes the nonmetal to become negatively charged, and the metal becomes positively charged.Furthermore, becasue there are negative and positive charges, they will attract to each other and this is called a electrostatic attraction., Types of Element Combination/Chemical Combination Including Nonmetal-Nonmetal Combination, Nonmetal-Nonmetal Combination Type of compound includes Molecular Covalent, Metal-Metal Combination Type of bond is Metallic, N/A Allow the completion of the outer shell, Nonmetal-Nonmetal Combination Explanation: Each nonmetal atom shares the electron which creates an individual molecule. A single nonmetal atom does not steal another nonmetal electron, they instead both connect into a molecule and share the electron., Metal-Metal Combination Explanation: Atoms freely flow with their electrons and they bump into each other. This allows electricity to freely flow. This combination is also malleable so you can bend it.