WARNING:
JavaScript is turned OFF. None of the links on this concept map will
work until it is reactivated.
If you need help turning JavaScript On, click here.
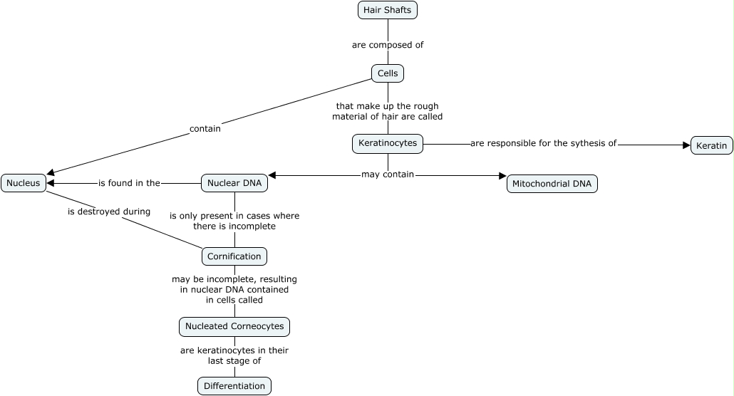
This Concept Map, created with IHMC CmapTools, has information related to: DNA in Hair, Nuclear DNA is found in the Nucleus, Keratinocytes may contain Nuclear DNA, Cornification may be incomplete, resulting in nuclear DNA contained in cells called Nucleated Corneocytes, Cells contain Nucleus, Cells that make up the rough material of hair are called Keratinocytes, Keratinocytes are responsible for the sythesis of Keratin, Keratinocytes may contain Mitochondrial DNA, Nucleus is destroyed during Cornification, Nuclear DNA is only present in cases where there is incomplete Cornification, Nucleated Corneocytes are keratinocytes in their last stage of Differentiation, Hair Shafts are composed of Cells