WARNING:
JavaScript is turned OFF. None of the links on this concept map will
work until it is reactivated.
If you need help turning JavaScript On, click here.
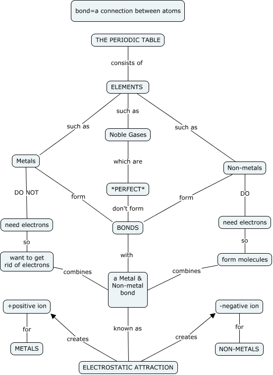
This Concept Map, created with IHMC CmapTools, has information related to: Periodic Table C-map, want to get rid of electrons combines a Metal & Non-metal bond, a Metal & Non-metal bond known as ELECTROSTATIC ATTRACTION, Metals form BONDS, Noble Gases which are *PERFECT*, THE PERIODIC TABLE consists of ELEMENTS, form molecules combines a Metal & Non-metal bond, Non-metals form BONDS, ELECTROSTATIC ATTRACTION creates -negative ion, +positive ion for METALS, ELECTROSTATIC ATTRACTION creates +positive ion, BONDS with a Metal & Non-metal bond, Metals DO NOT need electrons, need electrons so form molecules, need electrons so want to get rid of electrons, Non-metals DO need electrons, -negative ion for NON-METALS, ELEMENTS such as Non-metals, ELEMENTS such as Metals, *PERFECT* don't form BONDS, ELEMENTS such as Noble Gases