WARNING:
JavaScript is turned OFF. None of the links on this concept map will
work until it is reactivated.
If you need help turning JavaScript On, click here.
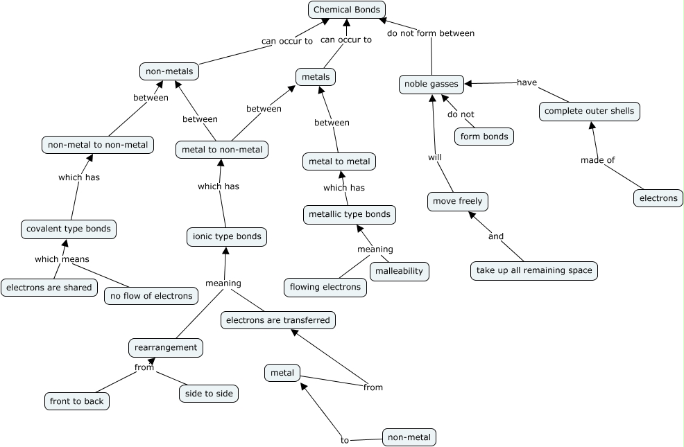
This Concept Map, created with IHMC CmapTools, has information related to: Chemical Bonds, form bonds do not noble gasses, metal from electrons are transferred, metals can occur to Chemical Bonds, electrons are shared which means covalent type bonds, metal to non-metal between metals, complete outer shells have noble gasses, rearrangement meaning ionic type bonds, non-metals can occur to Chemical Bonds, front to back from rearrangement, electrons made of complete outer shells, take up all remaining space and move freely, non-metal to metal, metal to non-metal between non-metals, side to side from rearrangement, metals can occur to Chemical Bonds, metal to metal between metals, ionic type bonds which has metal to non-metal, electrons are transferred meaning ionic type bonds, malleability meaning metallic type bonds, move freely will noble gasses