WARNING:
JavaScript is turned OFF. None of the links on this concept map will
work until it is reactivated.
If you need help turning JavaScript On, click here.
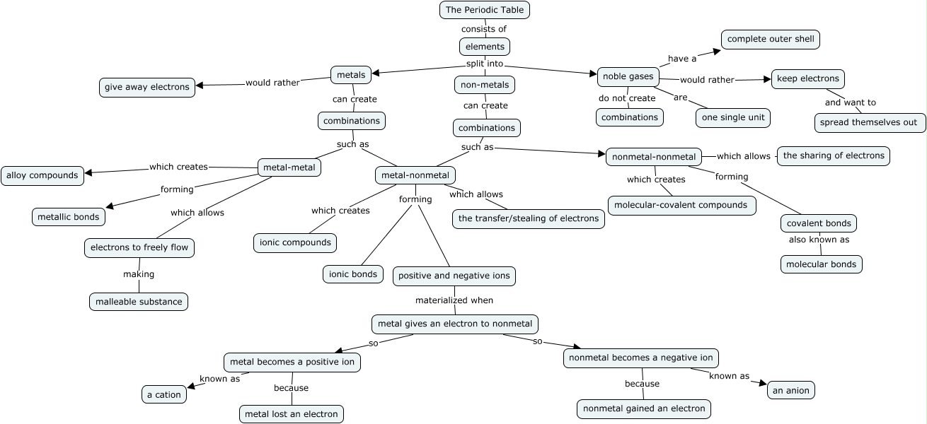
This Concept Map, created with IHMC CmapTools, has information related to: Element Combinations, combinations such as metal-metal, metal becomes a positive ion known as a cation, positive and negative ions materialized when metal gives an electron to nonmetal, nonmetal-nonmetal which allows the sharing of electrons, The Periodic Table consists of elements, nonmetal-nonmetal which creates molecular-covalent compounds, metal-nonmetal forming ionic bonds, combinations such as metal-nonmetal, nonmetal becomes a negative ion known as an anion, metal-metal which creates alloy compounds, metal gives an electron to nonmetal so nonmetal becomes a negative ion, nonmetal becomes a negative ion because nonmetal gained an electron, combinations such as nonmetal-nonmetal, metal-nonmetal which allows the transfer/stealing of electrons, nonmetal-nonmetal forming covalent bonds, metal-metal forming metallic bonds, noble gases are one single unit, metal-nonmetal forming positive and negative ions, metals can create combinations, elements split into non-metals