WARNING:
JavaScript is turned OFF. None of the links on this concept map will
work until it is reactivated.
If you need help turning JavaScript On, click here.
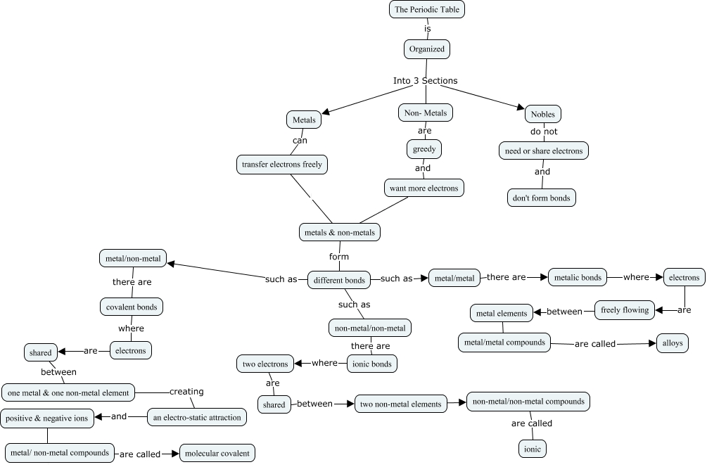
This Concept Map, created with IHMC CmapTools, has information related to: Periodic Table Chemical Bondings, different bonds such as non-metal/non-metal, covalent bonds where electrons, greedy and want more electrons, shared between one metal & one non-metal element, ionic bonds where two electrons, non-metal/non-metal compounds are called ionic, electrons are shared, non-metal/non-metal there are ionic bonds, two non-metal elements ???? non-metal/non-metal compounds, metalic bonds where electrons, Metals can transfer electrons freely, metal/metal there are metalic bonds, metals & non-metals form different bonds, freely flowing between metal elements, electrons are freely flowing, metal/metal compounds are called alloys, different bonds such as metal/non-metal, Organized Into 3 Sections Metals, two electrons are shared, transfer electrons freely metals & non-metals