WARNING:
JavaScript is turned OFF. None of the links on this concept map will
work until it is reactivated.
If you need help turning JavaScript On, click here.
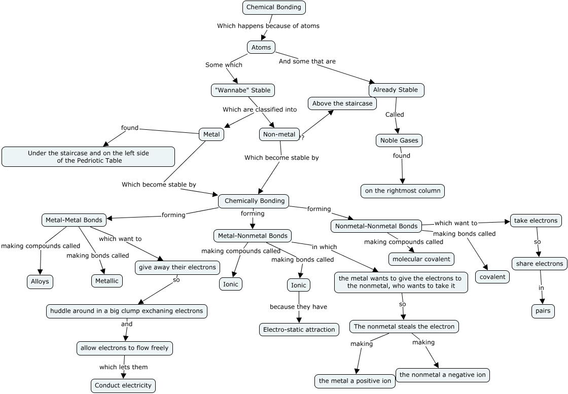
This Concept Map, created with IHMC CmapTools, has information related to: Chemical Bonding, Non-metal Which become stable by Chemically Bonding, give away their electrons so huddle around in a big clump exchaning electrons, Chemical Bonding Which happens because of atoms Atoms, Metal-Metal Bonds making compounds called Alloys, Atoms And some that are Already Stable, Atoms Some which "Wannabe" Stable, allow electrons to flow freely which lets them Conduct electricity, take electrons so share electrons, huddle around in a big clump exchaning electrons and allow electrons to flow freely, Metal-Metal Bonds which want to give away their electrons, Noble Gases found on the rightmost column, Nonmetal-Nonmetal Bonds making bonds called covalent, The nonmetal steals the electron making the nonmetal a negative ion, Metal-Nonmetal Bonds in which the metal wants to give the electrons to the nonmetal, who wants to take it, Metal found Under the staircase and on the left side of the Pedriotic Table, Metal Which become stable by Chemically Bonding, Metal-Metal Bonds making bonds called Metallic, Chemically Bonding forming Metal-Nonmetal Bonds, Non-metal ???? Above the staircase, Nonmetal-Nonmetal Bonds making compounds called molecular covalent