WARNING:
JavaScript is turned OFF. None of the links on this concept map will
work until it is reactivated.
If you need help turning JavaScript On, click here.
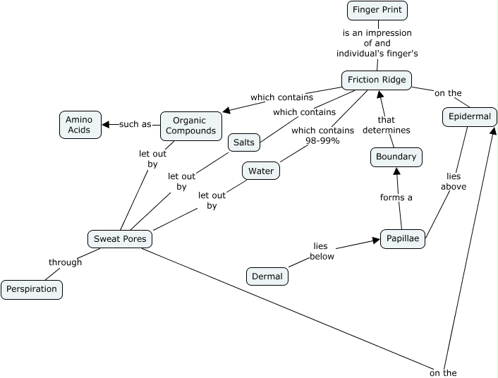
This Concept Map, created with IHMC CmapTools, has information related to: Fingerprinting, Sweat Pores on the Epidermal, Sweat Pores through Perspiration, Friction Ridge on the Epidermal, Salts let out by Sweat Pores, Organic Compounds such as Amino Acids, Finger Print is an impression of and individual's finger's Friction Ridge, Epidermal lies above Papillae, Organic Compounds let out by Sweat Pores, Water let out by Sweat Pores, Friction Ridge which contains Organic Compounds, Dermal lies below Papillae, Boundary that determines Friction Ridge, Papillae forms a Boundary, Friction Ridge which contains 98-99% Water, Friction Ridge which contains Salts