WARNING:
JavaScript is turned OFF. None of the links on this concept map will
work until it is reactivated.
If you need help turning JavaScript On, click here.
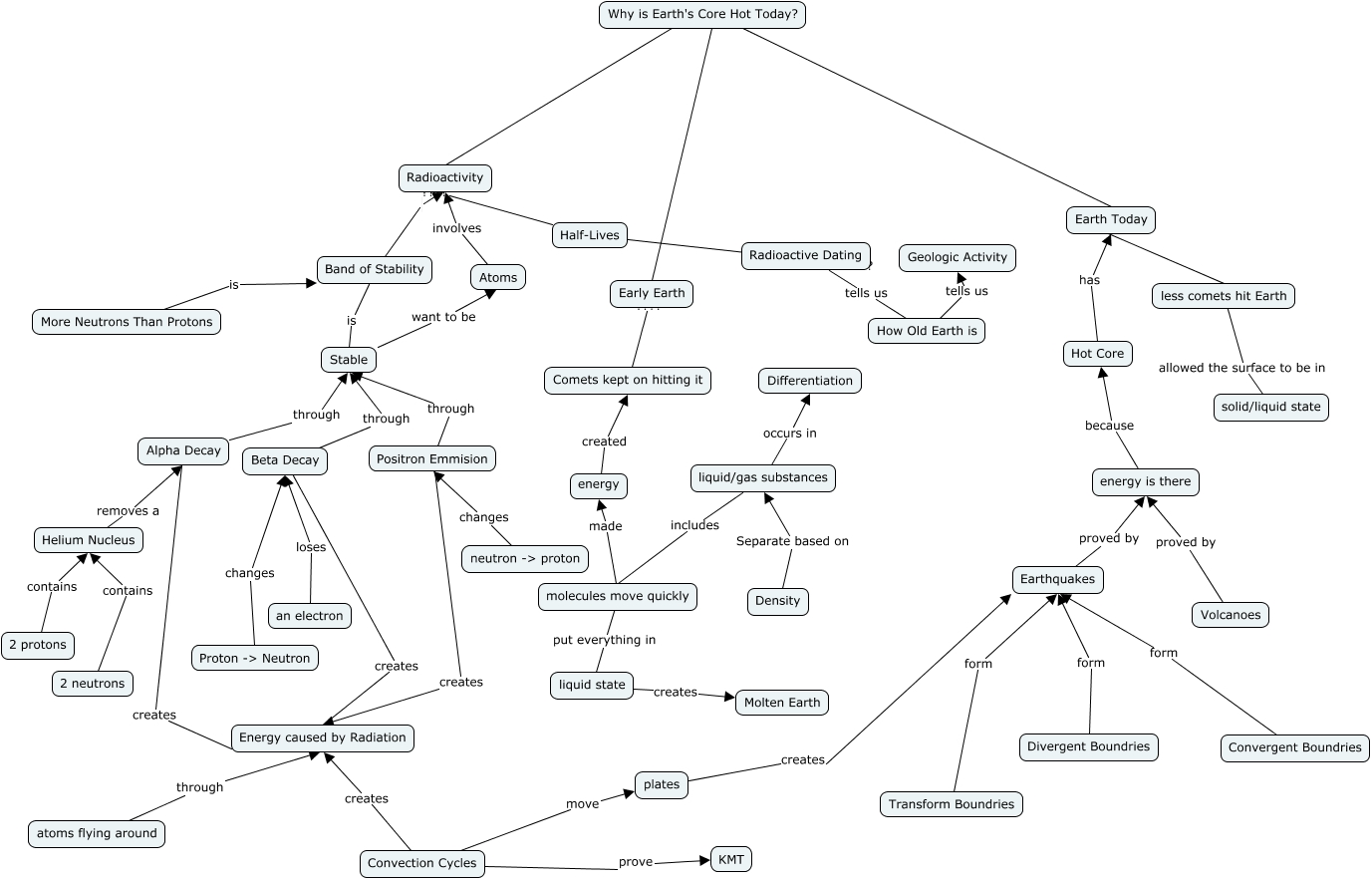
This Concept Map, created with IHMC CmapTools, has information related to: Extra Credit, liquid/gas substances includes molecules move quickly, Density Separate based on liquid/gas substances, neutron -> proton changes Positron Emmision, Radioactive Dating tells us How Old Earth is, Alpha Decay creates Energy caused by Radiation, liquid/gas substances occurs in Differentiation, Alpha Decay through Stable, Why is Earth's Core Hot Today? ???? Earth Today, 2 protons contains Helium Nucleus, energy created Comets kept on hitting it, molecules move quickly made energy, less comets hit Earth allowed the surface to be in solid/liquid state, 2 neutrons contains Helium Nucleus, How Old Earth is tells us Geologic Activity, Beta Decay through Stable, Earth Today ???? less comets hit Earth, Convergent Boundries form Earthquakes, molecules move quickly put everything in liquid state, More Neutrons Than Protons is Band of Stability, Atoms involves Radioactivity