WARNING:
JavaScript is turned OFF. None of the links on this concept map will
work until it is reactivated.
If you need help turning JavaScript On, click here.
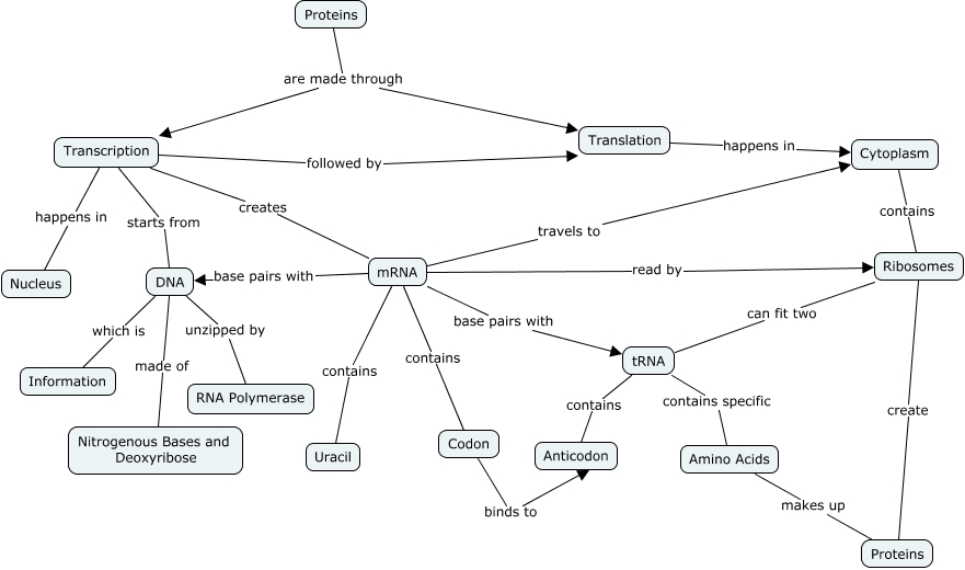
This Concept Map, created with IHMC CmapTools, has information related to: Protein Synthesis, mRNA contains Codon, DNA made of Nitrogenous Bases and Deoxyribose, Ribosomes create Proteins, Translation happens in Cytoplasm, Transcription happens in Nucleus, mRNA contains Uracil, Ribosomes can fit two tRNA, Codon binds to Anticodon, Proteins are made through Translation, DNA unzipped by RNA Polymerase, Transcription starts from DNA, mRNA base pairs with tRNA, Transcription followed by Translation, tRNA contains specific Amino Acids, Proteins are made through Transcription, DNA which is Information, Cytoplasm contains Ribosomes, mRNA read by Ribosomes, mRNA base pairs with DNA, tRNA contains Anticodon