WARNING:
JavaScript is turned OFF. None of the links on this concept map will
work until it is reactivated.
If you need help turning JavaScript On, click here.
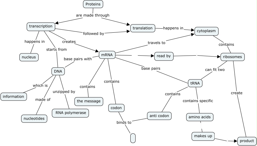
This Concept Map, created with IHMC CmapTools, has information related to: Protein Synthesis, amino acids makes up, tRNA contains specific amino acids, transcription happens in nucleus, mRNA base pairs with DNA, mRNA contains the message, transcription starts from DNA, codon binds to, DNA made of nucleotides, mRNA base pairs tRNA, mRNA read by, ribosomes can fit two tRNA, read by ribosomes, mRNA contains codon, DNA which is information, anti codon binds to, transcription followed by translation, makes up product, mRNA travels to cytoplasm, cytoplasm contains ribosomes, ribosomes create product