WARNING:
JavaScript is turned OFF. None of the links on this concept map will
work until it is reactivated.
If you need help turning JavaScript On, click here.
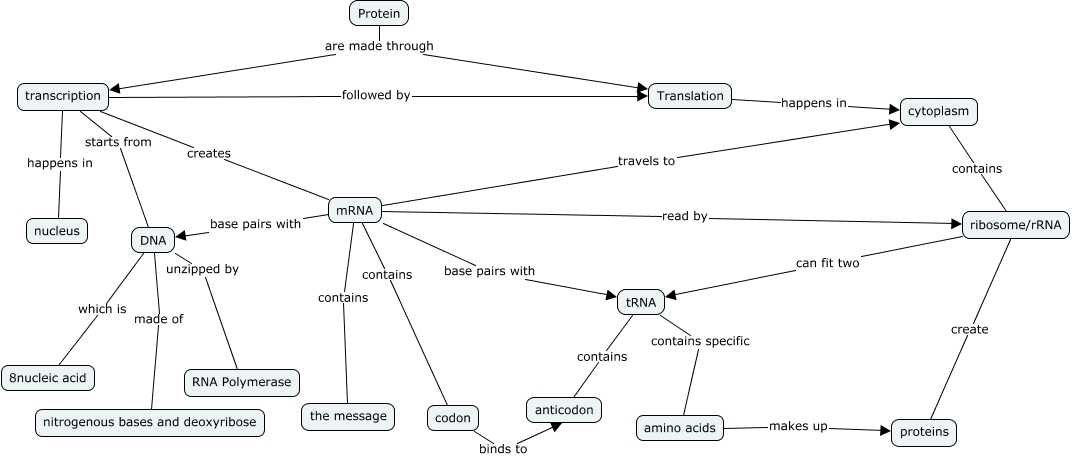
This Concept Map, created with IHMC CmapTools, has information related to: Protein Synthesis, ribosome/rRNA create proteins, ribosome/rRNA can fit two tRNA, mRNA contains codon, mRNA base pairs with tRNA, transcription starts from DNA, tRNA contains anticodon, DNA which is 8nucleic acid, transcription happens in nucleus, cytoplasm contains ribosome/rRNA, mRNA travels to cytoplasm, mRNA read by ribosome/rRNA, Protein are made through Translation, transcription creates mRNA, Protein are made through transcription, codon binds to anticodon, DNA unzipped by RNA Polymerase, tRNA contains specific amino acids, mRNA base pairs with DNA, DNA made of nitrogenous bases and deoxyribose, mRNA contains the message