WARNING:
JavaScript is turned OFF. None of the links on this concept map will
work until it is reactivated.
If you need help turning JavaScript On, click here.
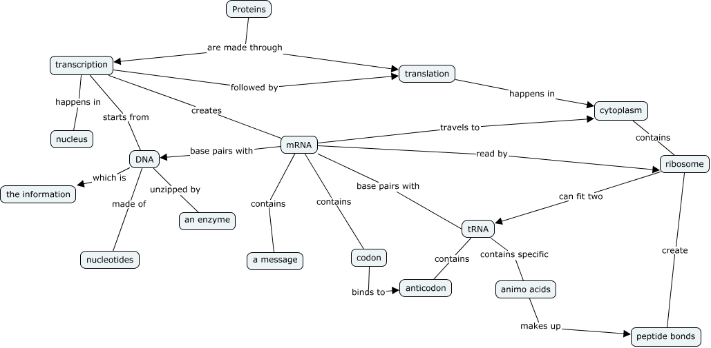
This Concept Map, created with IHMC CmapTools, has information related to: Protein Synthesis cmap, mRNA base pairs with tRNA, cytoplasm contains ribosome, tRNA contains specific animo acids, DNA which is the information, translation happens in cytoplasm, mRNA contains a message, mRNA contains codon, transcription creates mRNA, animo acids makes up peptide bonds, Proteins are made through transcription, mRNA travels to cytoplasm, DNA unzipped by an enzyme, transcription happens in nucleus, tRNA contains anticodon, Proteins are made through translation, mRNA read by ribosome, codon binds to anticodon, transcription followed by translation, mRNA base pairs with DNA, ribosome create peptide bonds