WARNING:
JavaScript is turned OFF. None of the links on this concept map will
work until it is reactivated.
If you need help turning JavaScript On, click here.
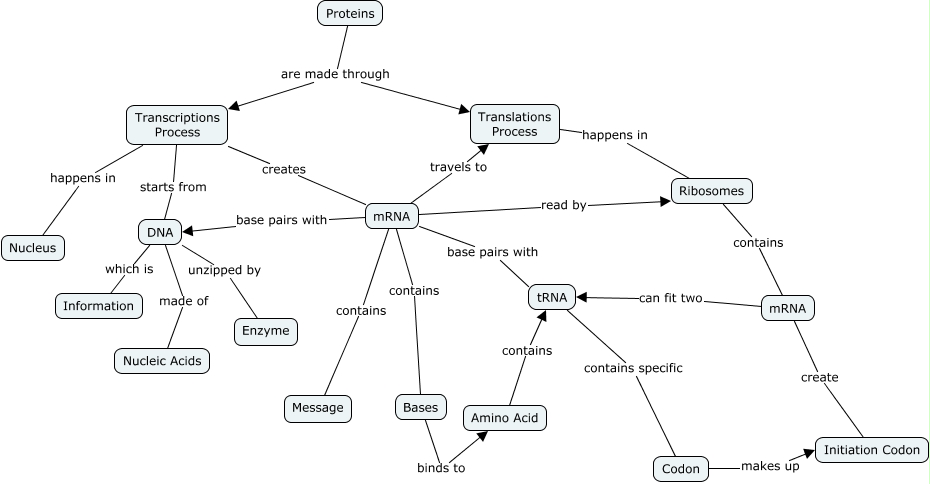
This Concept Map, created with IHMC CmapTools, has information related to: Protein Synthesis, mRNA base pairs with tRNA, DNA made of Nucleic Acids, mRNA read by Ribosomes, Proteins are made through Transcriptions Process, Amino Acid contains tRNA, Bases binds to Amino Acid, Ribosomes contains mRNA, mRNA base pairs with DNA, mRNA create Initiation Codon, DNA which is Information, mRNA contains Bases, Translations Process happens in Ribosomes, mRNA can fit two tRNA, Proteins are made through Translations Process, Transcriptions Process starts from DNA, mRNA contains Message, Transcriptions Process happens in Nucleus, tRNA contains specific Codon, DNA unzipped by Enzyme, mRNA travels to Translations Process