WARNING:
JavaScript is turned OFF. None of the links on this concept map will
work until it is reactivated.
If you need help turning JavaScript On, click here.
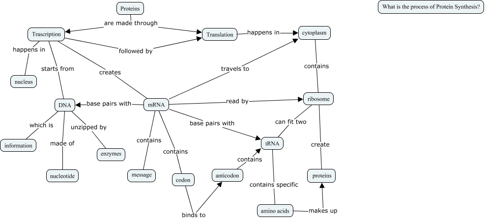
This Concept Map, created with IHMC CmapTools, has information related to: Protein Synthesis, Translation happens in cytoplasm, DNA unzipped by enzymes, ribosome can fit two tRNA, codon binds to anticodon, mRNA base pairs with DNA, Trascription followed by Translation, DNA made of nucleotide, cytoplasm contains ribosome, Proteins are made through Trascription, mRNA contains message, Proteins are made through Translation, mRNA contains codon, amino acids makes up proteins, mRNA read by ribosome, DNA which is information, Trascription starts from DNA, ribosome create proteins, tRNA contains specific amino acids, Trascription creates mRNA, Trascription happens in nucleus