WARNING:
JavaScript is turned OFF. None of the links on this concept map will
work until it is reactivated.
If you need help turning JavaScript On, click here.
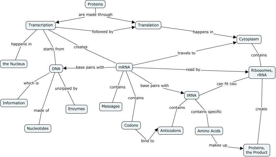
This Concept Map, created with IHMC CmapTools, has information related to: Protein Synthesis, mRNA base pairs with tRNA, mRNA base pairs with DNA, Transcription happens in the Nucleus, Cytoplasm contains Ribosomes, rRNA, DNA unzipped by Enzymes, Transcription followed by Translation, DNA made of Nucleotides, Proteins are made through Transcription, tRNA contains specific Amino Acids, Proteins are made through Translation, mRNA contains Codons, DNA which is Information, mRNA travels to Cytoplasm, Ribosomes, rRNA can fit two tRNA, mRNA contains Messages, Amino Acids makes up Proteins, the Product, tRNA contains Anticodons, Transcription starts from DNA, Codons bind to Anticodons, mRNA read by Ribosomes, rRNA