WARNING:
JavaScript is turned OFF. None of the links on this concept map will
work until it is reactivated.
If you need help turning JavaScript On, click here.
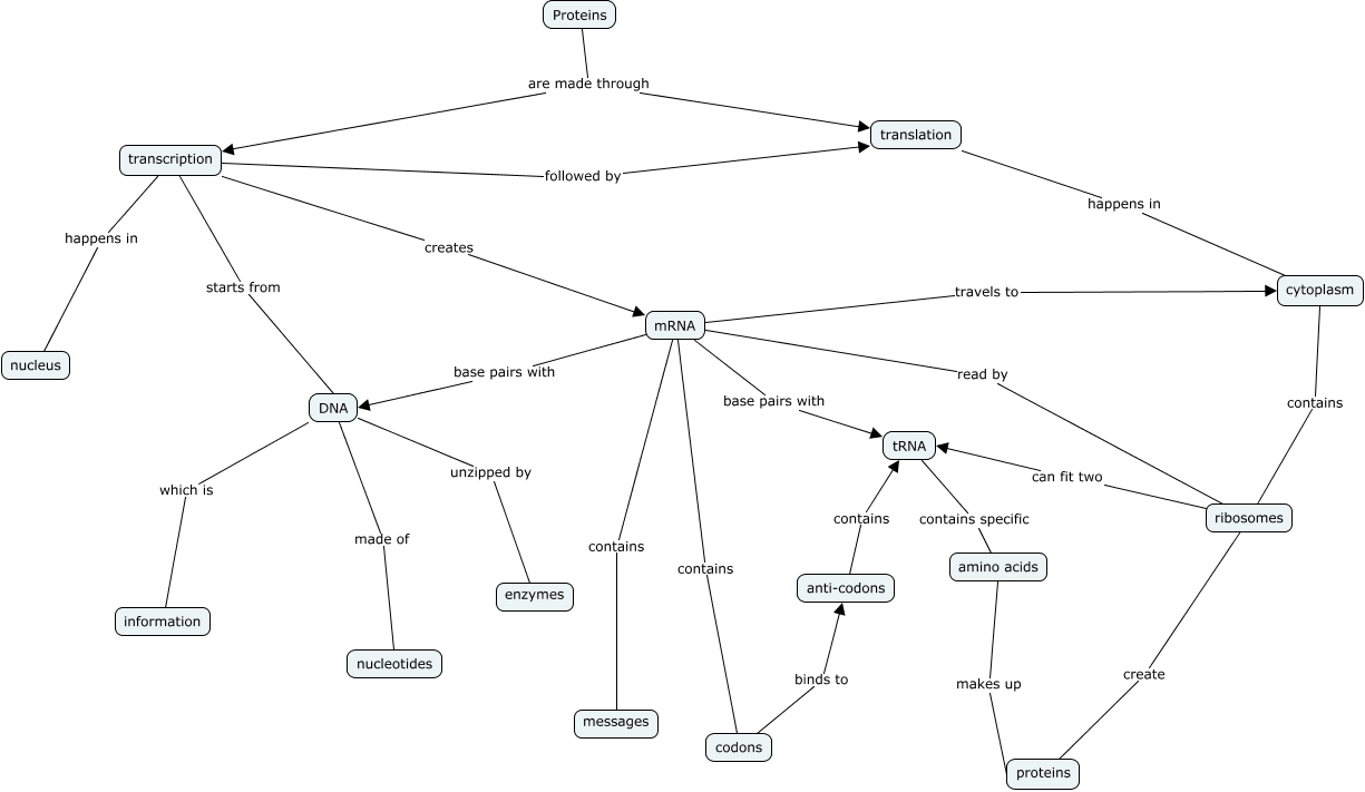
This Concept Map, created with IHMC CmapTools, has information related to: Protein Synthesis, mRNA base pairs with tRNA, transcription followed by translation, DNA unzipped by enzymes, Proteins are made through transcription, transcription happens in nucleus, mRNA read by ribosomes, amino acids makes up proteins, ribosomes can fit two tRNA, DNA which is information, mRNA base pairs with DNA, anti-codons contains tRNA, mRNA contains messages, codons binds to anti-codons, cytoplasm contains ribosomes, ribosomes create proteins, DNA made of nucleotides, mRNA travels to cytoplasm, mRNA contains codons, tRNA contains specific amino acids, translation happens in cytoplasm