WARNING:
JavaScript is turned OFF. None of the links on this concept map will
work until it is reactivated.
If you need help turning JavaScript On, click here.
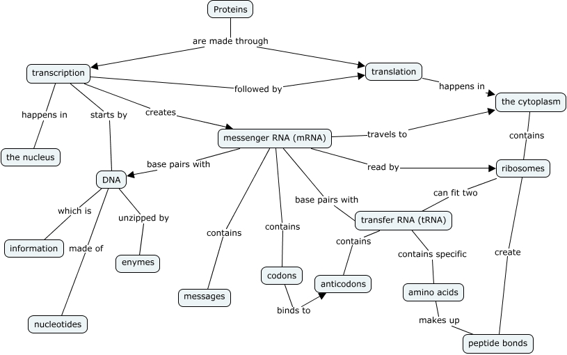
This Concept Map, created with IHMC CmapTools, has information related to: Protein Synthesis, DNA unzipped by enymes, messenger RNA (mRNA) base pairs with transfer RNA (tRNA), ribosomes create peptide bonds, messenger RNA (mRNA) travels to the cytoplasm, codons binds to anticodons, transcription followed by translation, ribosomes can fit two transfer RNA (tRNA), the cytoplasm contains ribosomes, Proteins are made through transcription, transcription happens in the nucleus, DNA which is information, transcription creates messenger RNA (mRNA), amino acids makes up peptide bonds, transfer RNA (tRNA) contains anticodons, messenger RNA (mRNA) contains codons, messenger RNA (mRNA) contains messages, transcription starts by DNA, messenger RNA (mRNA) base pairs with DNA, translation happens in the cytoplasm, DNA made of nucleotides