WARNING:
JavaScript is turned OFF. None of the links on this concept map will
work until it is reactivated.
If you need help turning JavaScript On, click here.
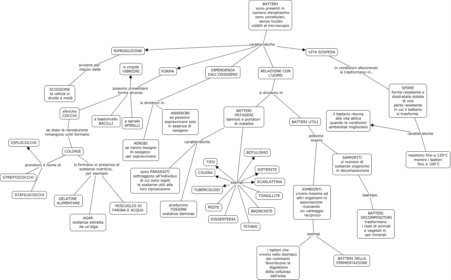
Questa Cmap, creata con IHMC CmapTools, contiene informazioni relative a: mappa batteri, BATTERI UTILI possono essere SIMBIONTI vivono insieme ad altri organismi in associazione ricavando un vantaggio reciproco, RELAZIONE CON L'UOMO si dividono in BATTERI UTILI, DIPENDENZA DALL'OSSIGENO si dividono in.. AEROBI se hanno bisogno di ossigeno per sopravvivere, COLONIE si formano in presenza di sostanze nutritive, per esempio MISCUGLIO DI FARINA E ACQUA, BATTERI sono presenti in numero elevatissimo sono unicellulari, senza nucleo visibili al microscopio caratteristiche FORMA, BATTERI PATOGENI dannosi e portatori di malattie esempi SCARLATTINA, BATTERI PATOGENI dannosi e portatori di malattie esempi COLERA, BATTERI PATOGENI dannosi e portatori di malattie caratteristiche sono PARASSITI sottraggono all'individuo di cui sono ospiti le sostanze utili alla loro riproduzione, SIMBIONTI vivono insieme ad altri organismi in associazione ricavando un vantaggio reciproco esempi i batteri che vivono nello stomaco dei ruminanti favoriscono la digestione della cellulosa dell'erba, FORMA possono presentare forme diverse sferiche COCCHI, BATTERI PATOGENI dannosi e portatori di malattie esempi TUBERCOLOSI, SPORE forma resistente e disidratata dotata di una parte resistente in cui il batterio si trasforma caratteristiche resistono fino a 120°C mentre i batteri fino a 100°C, FORMA possono presentare forme diverse a spirale SPIRILLI, COLONIE prendono il nome di DIPLOCOCCHI, BATTERI PATOGENI dannosi e portatori di malattie esempi PESTE, COLONIE prendono il nome di STAFILOCOCCHI, BATTERI sono presenti in numero elevatissimo sono unicellulari, senza nucleo visibili al microscopio caratteristiche RELAZIONE CON L'UOMO, VITA SOSPESA in condizioni sfavorevoli. si trasformano in.. SPORE forma resistente e disidratata dotata di una parte resistente in cui il batterio si trasforma, COLONIE si formano in presenza di sostanze nutritive, per esempio GELATINE ALIMENTARE, COLONIE si formano in presenza di sostanze nutritive, per esempio AGAR sostanza estratta da un'alga