WARNING:
JavaScript is turned OFF. None of the links on this concept map will
work until it is reactivated.
If you need help turning JavaScript On, click here.
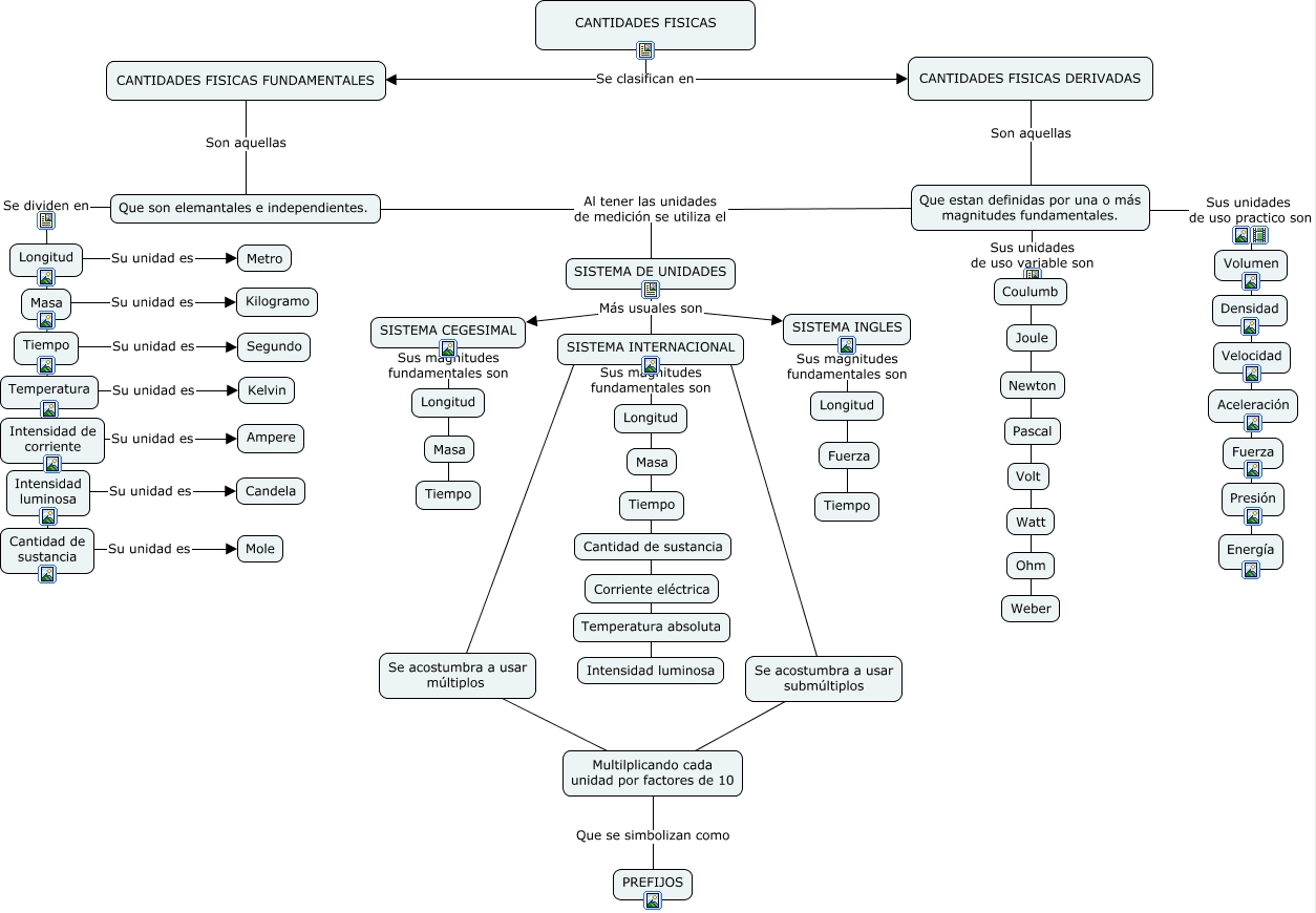
Este Cmap, tiene información relacionada con: CANTIDADES FISICAS, SISTEMA CEGESIMAL Sus magnitudes fundamentales son Longitud, Cantidad de sustancia Su unidad es Mole, Intensidad de corriente Su unidad es Ampere, Coulumb ???? Weber, Que estan definidas por una o más magnitudes fundamentales. Sus unidades de uso variable son Coulumb, Longitud ???? Intensidad luminosa, Que estan definidas por una o más magnitudes fundamentales. Sus unidades de uso practico son Volumen, Que estan definidas por una o más magnitudes fundamentales. Al tener las unidades de medición se utiliza el SISTEMA DE UNIDADES, CANTIDADES FISICAS Se clasifican en CANTIDADES FISICAS DERIVADAS, Multilplicando cada unidad por factores de 10 Que se simbolizan como PREFIJOS, Tiempo Su unidad es Segundo, Longitud ???? Tiempo, SISTEMA INTERNACIONAL Sus magnitudes fundamentales son Longitud, SISTEMA INGLES Sus magnitudes fundamentales son Longitud, CANTIDADES FISICAS Se clasifican en CANTIDADES FISICAS FUNDAMENTALES, Longitud Su unidad es Metro, Longitud ???? Tiempo, SISTEMA DE UNIDADES Más usuales son SISTEMA CEGESIMAL, Que son elemantales e independientes. Al tener las unidades de medición se utiliza el SISTEMA DE UNIDADES, Que son elemantales e independientes. Se dividen en Cantidad de sustancia