WARNING:
JavaScript is turned OFF. None of the links on this concept map will
work until it is reactivated.
If you need help turning JavaScript On, click here.
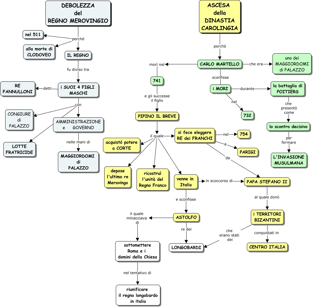
Questa Cmap, creata con IHMC CmapTools, contiene informazioni relative a: DINASTIA MEROVINGIA E CAROLINGIA, PIPINO IL BREVE il quale acquistò potere a CORTE, i SUOI 4 FIGLI MASCHI con CONGIURE di PALAZZO, i SUOI 4 FIGLI MASCHI detti RE FANNULLONI, i MORI durante la battaglia di POITIERS, PIPINO IL BREVE il quale venne in Italia, AMMINISTRAZIONE e GOVERNO nelle mani di MAGGIORDOMI di PALAZZO, si fece eleggere RE dei FRANCHI da PAPA STEFANO II, sottomettere Roma e i domini della Chiesa nel tentativo di riunificare il regno longobardo in italia, i SUOI 4 FIGLI MASCHI con LOTTE FRATRICIDE, PAPA STEFANO II al quale donò i TERRITORI BIZANTINI, IL REGNO fu diviso tra i SUOI 4 FIGLI MASCHI, i SUOI 4 FIGLI MASCHI con AMMINISTRAZIONE e GOVERNO, DEBOLEZZA del REGNO MEROVINGIO perchè IL REGNO, venne in Italia e sconfisse ASTOLFO, DEBOLEZZA del REGNO MEROVINGIO perchè nel 511, CARLO MARTELLO che era uno dei MAGGIORDOMI di PALAZZO, i TERRITORI BIZANTINI conquistati in CENTRO ITALIA, venne in Italia in scoccorso di PAPA STEFANO II, 741 e gli successe il figlio PIPINO IL BREVE, PIPINO IL BREVE il quale si fece eleggere RE dei FRANCHI