WARNING:
JavaScript is turned OFF. None of the links on this concept map will
work until it is reactivated.
If you need help turning JavaScript On, click here.
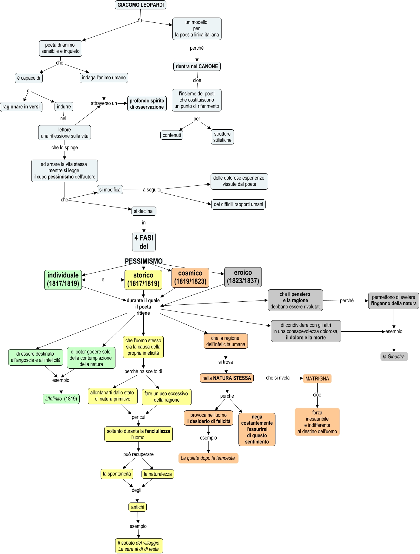
Questa Cmap, creata con IHMC CmapTools, contiene informazioni relative a: Giacomo Leopardi, individuale (1817/1819) durante il quale il poeta ritiene che la ragione dell'infelicità umana, indaga l'animo umano attraverso un profondo spirito di osservazione, che l'uomo stesso sia la causa della propria infelicità perchè ha scelto di allontanarti dallo stato di natura primitivo, eroico (1823/1837) durante il quale il poeta ritiene di essere destinato all'angoscia e all'infelicità, 4 FASI del PESSIMISMO cosmico (1819/1823), si modifica a seguito dei difficili rapporti umani, storico (1817/1819) durante il quale il poeta ritiene di condividere con gli altri in una consapevolezza dolorosa, il dolore e la morte, eroico (1823/1837) durante il quale il poeta ritiene che il pensiero e la ragione debbano essere rivalutati, storico (1817/1819) durante il quale il poeta ritiene di poter godere solo della contemplazione della natura, individuale (1817/1819) durante il quale il poeta ritiene di condividere con gli altri in una consapevolezza dolorosa, il dolore e la morte, GIACOMO LEOPARDI fu poeta di animo sensibile e inquieto, 4 FASI del PESSIMISMO storico (1817/1819), eroico (1823/1837) durante il quale il poeta ritiene di condividere con gli altri in una consapevolezza dolorosa, il dolore e la morte, storico (1817/1819) durante il quale il poeta ritiene che l'uomo stesso sia la causa della propria infelicità, di condividere con gli altri in una consapevolezza dolorosa, il dolore e la morte esempio la Ginestra, GIACOMO LEOPARDI fu un modello per la poesia lirica italiana, cosmico (1819/1823) durante il quale il poeta ritiene di essere destinato all'angoscia e all'infelicità, ad amare la vita stessa mentre si legge il cupo pessimismo dell'autore che si declina, provoca nell'uomo il desiderio di felicità esempio La quiete dopo la tempesta, storico (1817/1819) durante il quale il poeta ritiene di essere destinato all'angoscia e all'infelicità