WARNING:
JavaScript is turned OFF. None of the links on this concept map will
work until it is reactivated.
If you need help turning JavaScript On, click here.
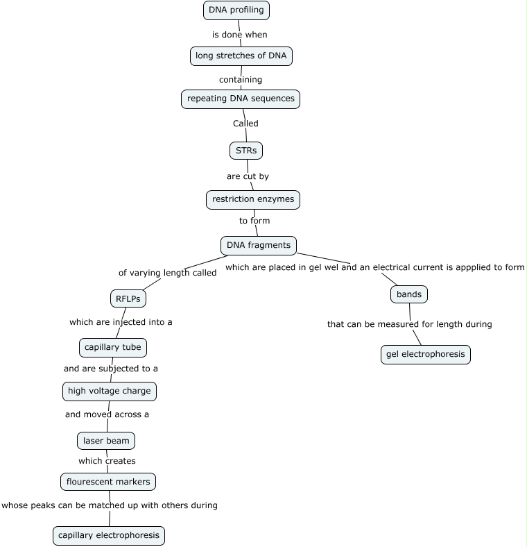
This Concept Map, created with IHMC CmapTools, has information related to: DNA Profiling, capillary tube and are subjected to a high voltage charge, DNA fragments which are placed in gel wel and an electrical current is appplied to form bands, flourescent markers whose peaks can be matched up with others during capillary electrophoresis, long stretches of DNA containing repeating DNA sequences, STRs are cut by restriction enzymes, high voltage charge and moved across a laser beam, repeating DNA sequences Called STRs, DNA fragments of varying length called RFLPs, laser beam which creates flourescent markers, bands that can be measured for length during gel electrophoresis, RFLPs which are injected into a capillary tube, restriction enzymes to form DNA fragments, DNA profiling is done when long stretches of DNA