WARNING:
JavaScript is turned OFF. None of the links on this concept map will
work until it is reactivated.
If you need help turning JavaScript On, click here.
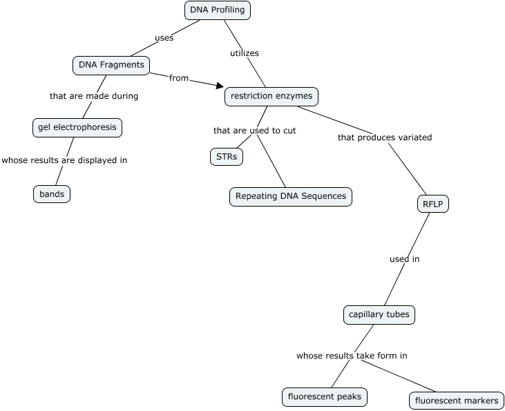
This Concept Map, created with IHMC CmapTools, has information related to: DNA Profiling, restriction enzymes that are used to cut STRs, DNA Profiling utilizes restriction enzymes, DNA Fragments from restriction enzymes, gel electrophoresis whose results are displayed in bands, DNA Profiling uses DNA Fragments, capillary tubes whose results take form in fluorescent peaks, RFLP used in capillary tubes, restriction enzymes that are used to cut Repeating DNA Sequences, restriction enzymes that produces variated RFLP, DNA Fragments that are made during gel electrophoresis, capillary tubes whose results take form in fluorescent markers