WARNING:
JavaScript is turned OFF. None of the links on this concept map will
work until it is reactivated.
If you need help turning JavaScript On, click here.
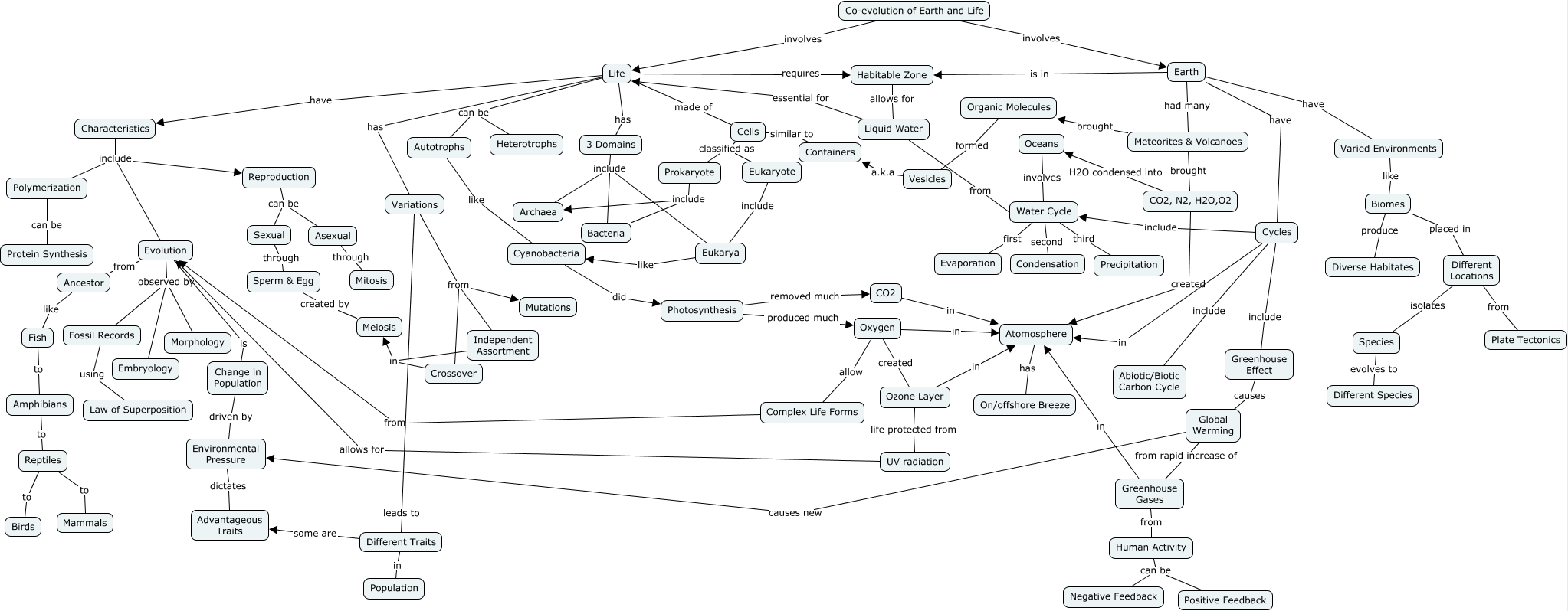
This Concept Map, created with IHMC CmapTools, has information related to: Spring Extra Credit, Variations from Crossover, Change in Population driven by Environmental Pressure, Vesicles a.k.a Containers, CO2, N2, H2O,O2 created Atomosphere, Varied Environments like Biomes, Life has Variations, Sperm & Egg created by Meiosis, Evolution is Change in Population, Different Traits in Population, Global Warming from rapid increase of Greenhouse Gases, Greenhouse Effect causes Global Warming, Sexual through Sperm & Egg, Evolution from Ancestor, Biomes placed in Different Locations, Human Activity can be Negative Feedback, Biomes produce Diverse Habitates, Life can be Heterotrophs, Earth is in Habitable Zone, Cells classified as Eukaryote, Ozone Layer in Atomosphere