WARNING:
JavaScript is turned OFF. None of the links on this concept map will
work until it is reactivated.
If you need help turning JavaScript On, click here.
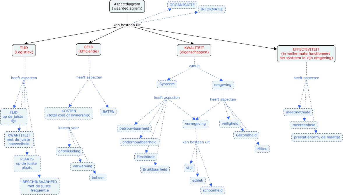
Deze Concept Map heeft informatie gerelateerd aan: aspectdiagram, Aspectdiagram (waardediagram) kan bestaan uit ORGANISATIE, EFFECTIVITEIT (in welke mate functioneert het systeem in zijn omgeving) heeft aspecten meetmethode, EFFECTIVITEIT (in welke mate functioneert het systeem in zijn omgeving) heeft aspecten meeteenheid, vormgeving kan bestaan uit stijl, TIJD (Logistiek) heeft aspecten TIJD op de juiste tijd, KWALITEIT (eigenschappen) vanuit Systeem, Systeem heeft aspecten vormgeving, Aspectdiagram (waardediagram) kan bestaan uit KWALITEIT (eigenschappen), omgeving heeft aspecten Gezondheid, TIJD (Logistiek) heeft aspecten BESCHIKBAARHEID met de juiste frequentie, Aspectdiagram (waardediagram) kan bestaan uit EFFECTIVITEIT (in welke mate functioneert het systeem in zijn omgeving), vormgeving kan bestaan uit ethiek, Systeem heeft aspecten onderhoudbaarheid, vormgeving kan bestaan uit schoonheid, KWALITEIT (eigenschappen) vanuit omgeving, Aspectdiagram (waardediagram) kan bestaan uit INFORMATIE, GELD (Efficientie) heeft aspecten KOSTEN (total cost of ownership), TIJD (Logistiek) heeft aspecten PLAATS op de juiste plaats, EFFECTIVITEIT (in welke mate functioneert het systeem in zijn omgeving) heeft aspecten prestatienorm, de maatlat, omgeving heeft aspecten veiligheid