WARNING:
JavaScript is turned OFF. None of the links on this concept map will
work until it is reactivated.
If you need help turning JavaScript On, click here.
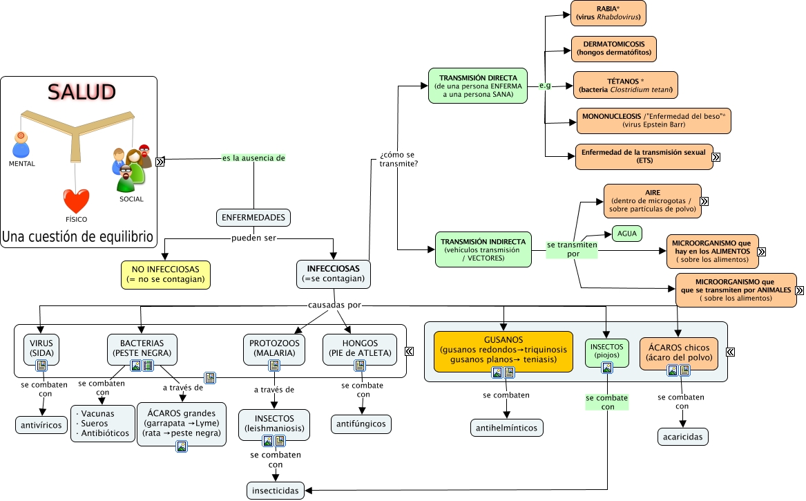
Este Cmap, tiene información relacionada con: Enfermedades infecciosas, INFECCIOSAS (=se contagian) causadas por BACTERIAS (PESTE NEGRA), INFECCIOSAS (=se contagian) ¿cómo se transmite? TRANSMISIÓN INDIRECTA (vehículos transmisión / VECTORES), INFECCIOSAS (=se contagian) ¿cómo se transmite? TRANSMISIÓN DIRECTA (de una persona ENFERMA a una persona SANA), TRANSMISIÓN INDIRECTA (vehículos transmisión / VECTORES) se transmiten por MICROORGANISMO que hay en los ALIMENTOS ( sobre los alimentos), INFECCIOSAS (=se contagian) causadas por HONGOS (PIE de ATLETA), PROTOZOOS (MALARIA) a través de INSECTOS (leishmaniosis), Enfermedad de la transmisión sexual (ETS) destacan HERPES GENITAL* (virus herpes simple -VHS-), MICROORGANISMOS que se propagan por los ALIMENTOS de GRANOS de CEREALES (mohos y levaduras), TRANSMISIÓN DIRECTA (de una persona ENFERMA a una persona SANA) e.g DERMATOMICOSIS (hongos dermatófitos), TRANSMISIÓN DIRECTA (de una persona ENFERMA a una persona SANA) e.g Enfermedad de la transmisión sexual (ETS), MICROORGANISMOS que se propagan por los ALIMENTOS destacan BOTULISMO* (bacteria + Clostridium Botulinum), TRANSMISIÓN DIRECTA (de una persona ENFERMA a una persona SANA) e.g MONONUCLEOSIS /"Enfermedad del beso"* (virus Epstein Barr), MICROORGANISMOS que se propagan por los ALIMENTOS destacan POLIOMIELITIS* (virus Poliovirus), BACTERIAS (PESTE NEGRA) a través de ÁCAROS grandes (garrapata →Lyme) (rata →peste negra), INFECCIOSAS (=se contagian) causadas por VIRUS (SIDA), TRANSMISIÓN INDIRECTA (vehículos transmisión / VECTORES) se transmiten por AGUA, GUSANOS (gusanos redondos→triquinosis gusanos planos→ teniasis) se combaten antihelmínticos, Enfermedad de la transmisión sexual (ETS) destacan SIDA * (virus inmunodeficiencia humana -VIH-), Enfermedad de la transmisión sexual (ETS) destacan TRICOMONIASIS* (protozoo Triconomas vaginalis), MICROORGANISMOS que se propagan por los ANIMALES destacan FIEBRE AMARILLA* (MOSQUITO Aedes aegypti→ virus Flavivirus)