WARNING:
JavaScript is turned OFF. None of the links on this concept map will
work until it is reactivated.
If you need help turning JavaScript On, click here.
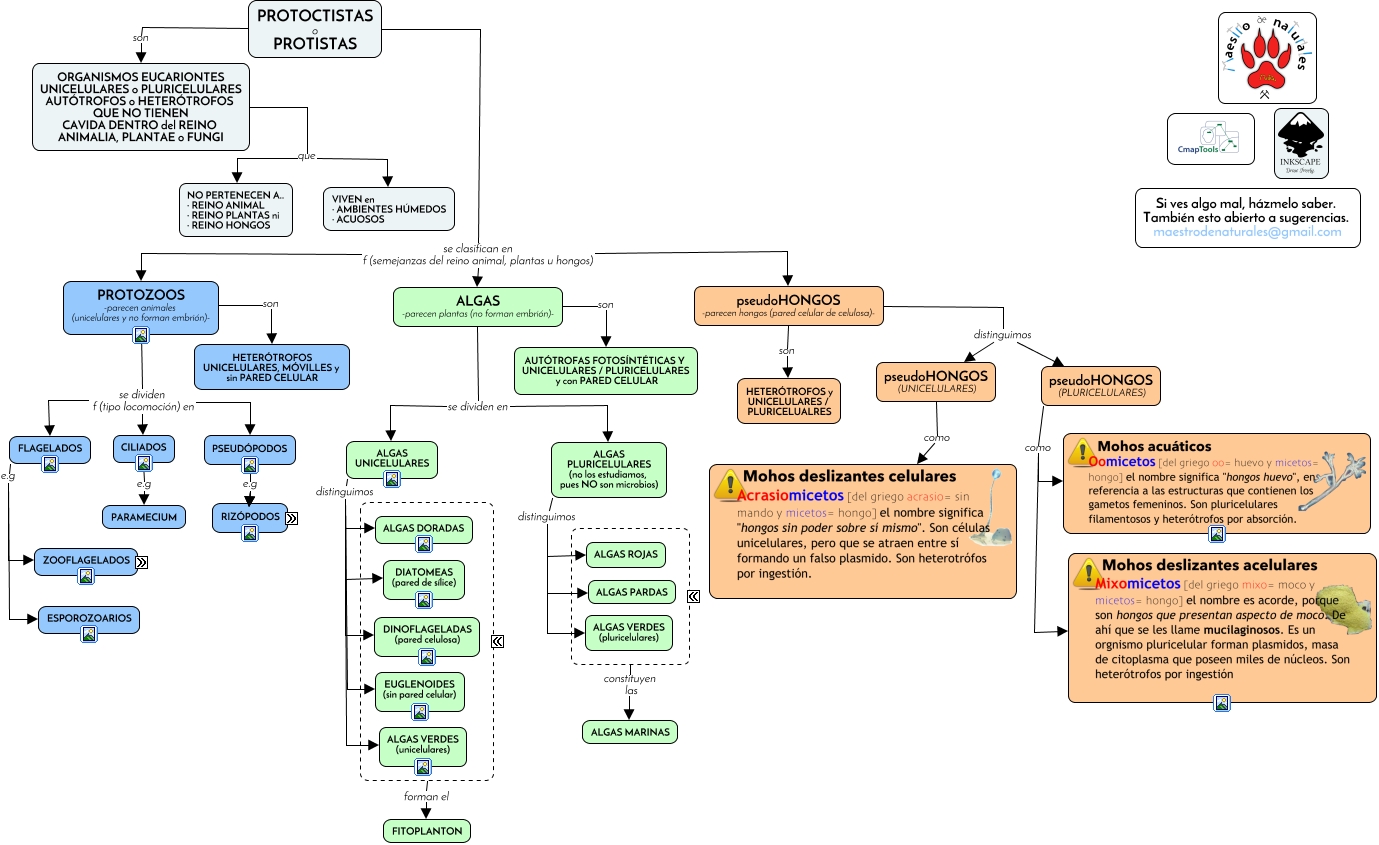
Este Cmap, tiene información relacionada con: Tema 17.4 Microbios protoctistas, pseudoHONGOS -parecen hongos (pared celular de celulosa)- son HETERÓTROFOS y UNICELULARES / PLURICELUALRES, ALGAS PLURICELULARES (no los estudiamos, pues NO son microbios) distinguimos ALGAS ROJAS, ALGAS PLURICELULARES (no los estudiamos, pues NO son microbios) distinguimos ALGAS PARDAS, ???? forman el FITOPLANTON, PSEUDÓPODOS e.g RADIOLARIOS (sílice), PROTOCTISTAS o PROTISTAS se clasifican en f (semejanzas del reino animal, plantas u hongos) PROTOZOOS -parecen animales (unicelulares y no forman embrión)-, pseudoHONGOS -parecen hongos (pared celular de celulosa)- distinguimos pseudoHONGOS (UNICELULARES), ALGAS PLURICELULARES constituyen las ALGAS MARINAS, ORGANISMOS EUCARIONTES UNICELULARES o PLURICELULARES AUTÓTROFOS o HETERÓTROFOS QUE NO TIENEN CAVIDA DENTRO del REINO ANIMALIA, PLANTAE o FUNGI que VIVEN en · AMBIENTES HÚMEDOS · ACUOSOS, PROTOZOOS -parecen animales (unicelulares y no forman embrión)- se dividen f (tipo locomoción) en FLAGELADOS, pseudoHONGOS (PLURICELULARES) como, ALGAS PLURICELULARES (no los estudiamos, pues NO son microbios) distinguimos ALGAS VERDES (pluricelulares), ALGAS -parecen plantas (no forman embrión)- se dividen en ALGAS UNICELULARES, ALGAS -parecen plantas (no forman embrión)- se dividen en ALGAS PLURICELULARES (no los estudiamos, pues NO son microbios), PROTOZOOS -parecen animales (unicelulares y no forman embrión)- son HETERÓTROFOS UNICELULARES, MÓVILLES y sin PARED CELULAR, PROTOZOOS -parecen animales (unicelulares y no forman embrión)- se dividen f (tipo locomoción) en CILIADOS, FLAGELADOS e.g ESPOROZOARIOS, PSEUDÓPODOS e.g FORAMÍNIFEROS (calcárea), CILIADOS e.g PARAMECIUM, ALGAS UNICELULARES distinguimos DIATOMEAS (pared de sílice)