WARNING:
JavaScript is turned OFF. None of the links on this concept map will
work until it is reactivated.
If you need help turning JavaScript On, click here.
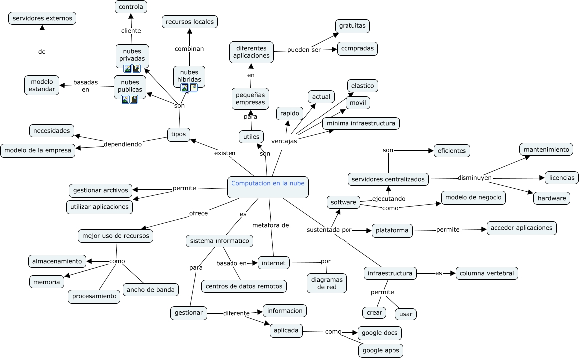
Este Cmap, tiene información relacionada con: mapa conceptual computacion en la nube, mejor uso de recursos como procesamiento, Computacion en la nube ventajas actual, Computacion en la nube sustentada por plataforma, diferentes aplicaciones pueden ser compradas, sistema informatico basado en centros de datos remotos, mejor uso de recursos como memoria, Computacion en la nube metafora de internet, servidores centralizados disminuyen mantenimiento, gestionar diferente informacion, nubes hibridas combinan recursos locales, plataforma permite acceder aplicaciones, Computacion en la nube ventajas elastico, infraestructura es columna vertebral, Computacion en la nube es sistema informatico, tipos son nubes privadas, Computacion en la nube permite utilizar aplicaciones, utiles para pequeñas empresas, Computacion en la nube son utiles, servidores centralizados disminuyen hardware, tipos dependiendo necesidades