WARNING:
JavaScript is turned OFF. None of the links on this concept map will
work until it is reactivated.
If you need help turning JavaScript On, click here.
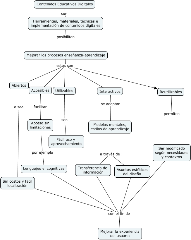
Este Cmap, tiene información relacionada con: Contenidos Educativos Digitales, Modelos mentales, estilos de aprendizaje a través de Transferencia de información, Modelos mentales, estilos de aprendizaje a través de Asuntos estéticos del diseño, Acceso sin limitaciones por ejemplo Lenguajes y cognitivas, Contenidos Educativos Digitales son Herramientas, materiales, técnicas e implementación de contenidos digitales, Abiertos o sea Sin costos y fácil localización, Asuntos estéticos del diseño con el fin de Mejorar la experiencia del usuario, Accesibles facilitan Acceso sin limitaciones, Mejorar los procesos enseñanza-aprendizaje estos son Utilizables, Mejorar los procesos enseñanza-aprendizaje estos son Abiertos, Transferencia de información con el fin de Mejorar la experiencia del usuario, Mejorar los procesos enseñanza-aprendizaje estos son Reutilizables, Utilizables son Fácil uso y aprovechamiento, Ser modificado según necesidades y contextos con el fin de Mejorar la experiencia del usuario, Mejorar los procesos enseñanza-aprendizaje estos son Interactivos, Reutilizables permiten Ser modificado según necesidades y contextos, Interactivos se adaptan Modelos mentales, estilos de aprendizaje, Lenguajes y cognitivas con el fin de Mejorar la experiencia del usuario, Herramientas, materiales, técnicas e implementación de contenidos digitales posibilitan Mejorar los procesos enseñanza-aprendizaje, Sin costos y fácil localización con el fin de Mejorar la experiencia del usuario, Mejorar los procesos enseñanza-aprendizaje estos son Accesibles