WARNING:
JavaScript is turned OFF. None of the links on this concept map will
work until it is reactivated.
If you need help turning JavaScript On, click here.
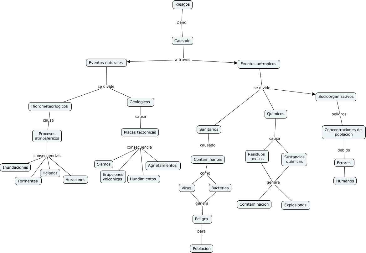
Este Cmap, tiene información relacionada con: Riesgos, Sustancias quimicas genera Explosiones, Eventos antropicos se divide Sanitarios, Residuos toxicos genera Explosiones, Placas tectonicas consecuencia Agrietamientos, Quimicos causa Residuos toxicos, Placas tectonicas consecuencia Hundimientos, Virus genera Peligro, Procesos atmosfericos consecuencias Heladas, Causado a traves Eventos antropicos, Procesos atmosfericos consecuencias Inundaciones, Eventos naturales se divide Geologicos, Causado a traves Eventos naturales, Riesgos Daño Causado, Placas tectonicas consecuencia Sismos, Contaminantes como Virus, Eventos antropicos se divide Socioorganizativos, Quimicos causa Sustancias quimicas, Contaminantes como Bacterias, Bacterias genera Peligro, Peligro para Poblacion