WARNING:
JavaScript is turned OFF. None of the links on this concept map will
work until it is reactivated.
If you need help turning JavaScript On, click here.
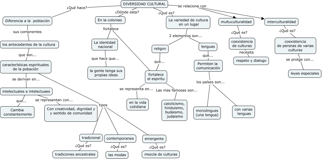
Este Cmap, tiene información relacionada con: Diversdad cultural, fortalece el espiritu Las mas famosas son... catolicismo, hinduismo, budaismo, judaismo, interculturalidad ¿Qué es? coexistencia de persnas de varias culturas, fortalece el espiritu se representa en... en la vida cotidiana, DIVERSIDAD CULTURAL ¿Dónde esta? En la colonias, intelectuales e intelectuaes se representan con... Con creatividad, dignidad y y sentido de comunidad, características espirituales de la pobación tipos contemporanea, La identidad nacional que hace que... la gente tenga sus propias ideas, En la colonias fortalece La identidad nacional, contemporanea ¿Qué es? las modas, La variedad de cultura en un lugar 2 elementos son... lenguas, Permiten la comunicación los países son... con varias lenguas, lenguas que... Permiten la comunicación, emergente ¿Qué es? mezcla de culturas, DIVERSIDAD CULTURAL se relaciona con multuculturalidad, DIVERSIDAD CULTURAL ¿Qué es? La variedad de cultura en un lugar, Diferencia a la población sus compnentes los antecedentes de la cultura, multuculturalidad ¿Qué es? coexistencia de culturas, coexistencia de culturas necesita respeto y dialogo, DIVERSIDAD CULTURAL ¿Qué hace? Diferencia a la población, tradicional ¿Qué es? tradiciones ancestrales