WARNING:
JavaScript is turned OFF. None of the links on this concept map will
work until it is reactivated.
If you need help turning JavaScript On, click here.
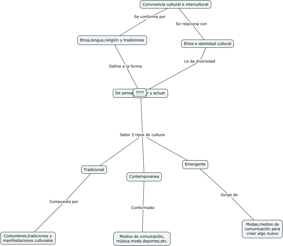
Este Cmap, tiene información relacionada con: convivencia cultural e intercultural, Emergente Surge de Modas,medios de comunicación para crear algo nuevo, Tradicional Compuesta por Costumbres,tradiciones y manifestaciones culturales, Contemporanea Conformada Medios de comuicación, música.moda.deportes,etc., Etnia,lengua,religión y tradiciones Define a la forma ????, Convivencia cultural e intercultural Se relaciona con Etnia e identidad cultural, De pensar,decidir y actuar Salen 3 tipos de cultura Contemporanea, De pensar,decidir y actuar Salen 3 tipos de cultura Tradicional, Convivencia cultural e intercultural Se conforma por Etnia,lengua,religión y tradiciones, Etnia e identidad cultural Le da diversidad ????, De pensar,decidir y actuar Salen 3 tipos de cultura Emergente