WARNING:
JavaScript is turned OFF. None of the links on this concept map will
work until it is reactivated.
If you need help turning JavaScript On, click here.
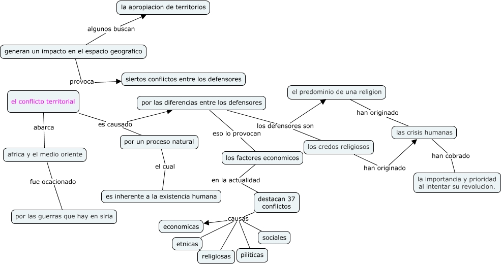
Este Cmap, tiene información relacionada con: mapa del conflicto territorial, generan un impacto en el espacio geografico provoca siertos conflictos entre los defensores, destacan 37 conflictos causas piliticas, destacan 37 conflictos causas economicas, el conflicto territorial es causado por las diferencias entre los defensores, por un proceso natural el cual es inherente a la existencia humana, los factores economicos en la actualidad destacan 37 conflictos, el predominio de una religion han originado las crisis humanas, las crisis humanas han cobrado la importancia y prioridad al intentar su revolucion., por las diferencias entre los defensores los defensores son el predominio de una religion, el conflicto territorial es causado por un proceso natural, por las diferencias entre los defensores eso lo provocan los factores economicos, el conflicto territorial abarca africa y el medio oriente, generan un impacto en el espacio geografico algunos buscan la apropiacion de territorios, destacan 37 conflictos causas religiosas, los credos religiosos han originado las crisis humanas, destacan 37 conflictos causas etnicas, por las diferencias entre los defensores los defensores son los credos religiosos, africa y el medio oriente fue ocacionado por las guerras que hay en siria, destacan 37 conflictos causas sociales