WARNING:
JavaScript is turned OFF. None of the links on this concept map will
work until it is reactivated.
If you need help turning JavaScript On, click here.
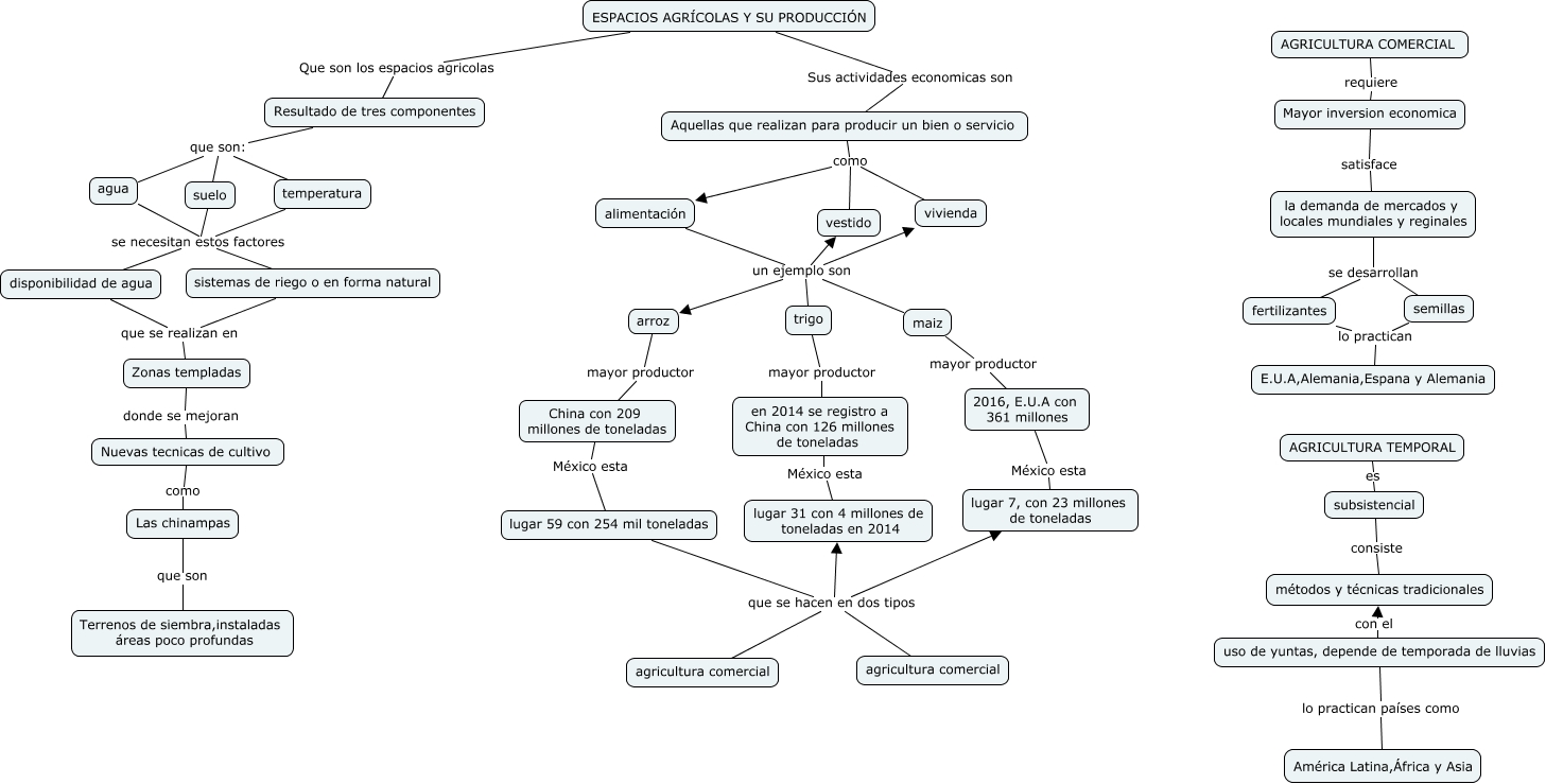
Este Cmap, tiene información relacionada con: Espacios agricolas y tipos de agricutura, agua se necesitan estos factores disponibilidad de agua, maiz un ejemplo son vestido, trigo un ejemplo son vivienda, vivienda como alimentación, alimentación un ejemplo son vestido, AGRICULTURA TEMPORAL es subsistencial, vestido como alimentación, Nuevas tecnicas de cultivo como Las chinampas, Resultado de tres componentes que son: suelo, maiz mayor productor 2016, E.U.A con 361 millones, trigo mayor productor en 2014 se registro a China con 126 millones de toneladas, maiz un ejemplo son arroz, lugar 59 con 254 mil toneladas que se hacen en dos tipos lugar 31 con 4 millones de toneladas en 2014, la demanda de mercados y locales mundiales y reginales se desarrollan fertilizantes, 2016, E.U.A con 361 millones México esta lugar 7, con 23 millones de toneladas, Las chinampas que son Terrenos de siembra,instaladas áreas poco profundas, trigo un ejemplo son vestido, fertilizantes lo practican E.U.A,Alemania,Espana y Alemania, disponibilidad de agua que se realizan en Zonas templadas, semillas lo practican E.U.A,Alemania,Espana y Alemania