WARNING:
JavaScript is turned OFF. None of the links on this concept map will
work until it is reactivated.
If you need help turning JavaScript On, click here.
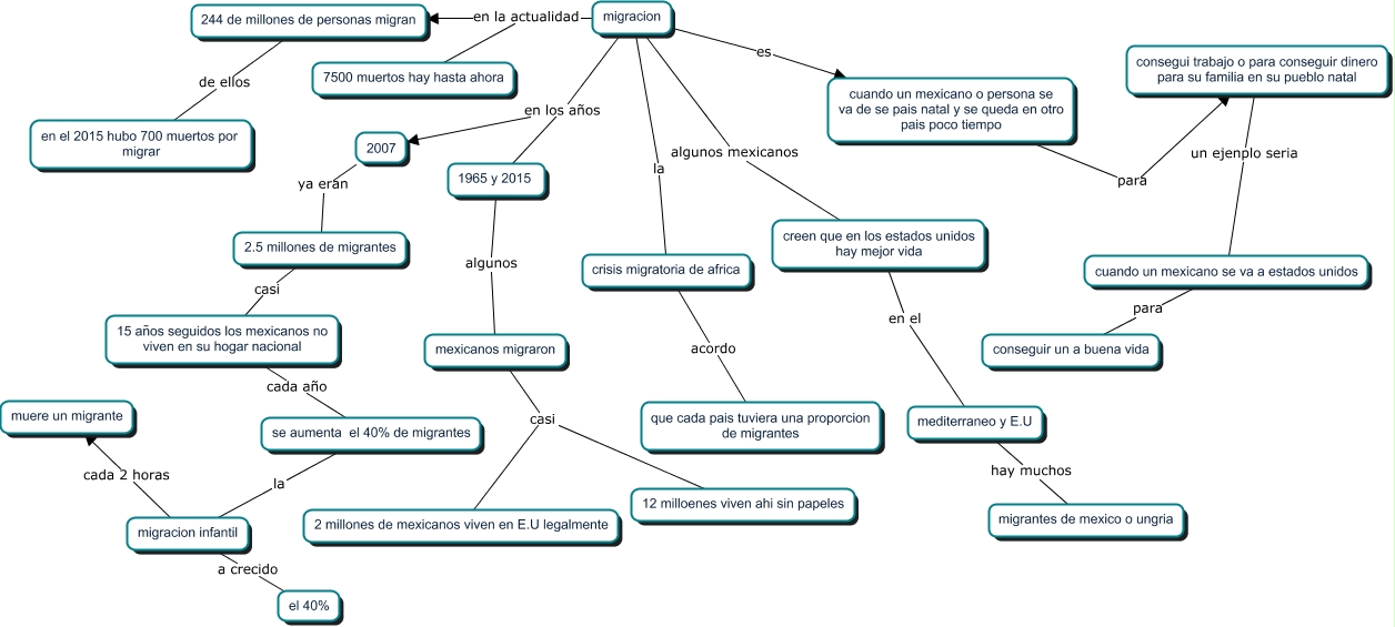
Este Cmap, tiene información relacionada con: migracion, 244 de millones de personas migran de ellos en el 2015 hubo 700 muertos por migrar, migracion en los años 2007, mexicanos migraron casi 12 milloenes viven ahi sin papeles, migracion en la actualidad 7500 muertos hay hasta ahora, migracion infantil cada 2 horas muere un migrante, consegui trabajo o para conseguir dinero para su familia en su pueblo natal un ejenplo seria cuando un mexicano se va a estados unidos, migracion en los años 1965 y 2015, migracion algunos mexicanos creen que en los estados unidos hay mejor vida, 15 años seguidos los mexicanos no viven en su hogar nacional cada año se aumenta el 40% de migrantes, mexicanos migraron casi 2 millones de mexicanos viven en E.U legalmente, se aumenta el 40% de migrantes la migracion infantil, 2007 ya eran 2.5 millones de migrantes, cuando un mexicano se va a estados unidos para conseguir un a buena vida, crisis migratoria de africa acordo que cada pais tuviera una proporcion de migrantes, cuando un mexicano o persona se va de se pais natal y se queda en otro pais poco tiempo para consegui trabajo o para conseguir dinero para su familia en su pueblo natal, creen que en los estados unidos hay mejor vida en el mediterraneo y E.U, 2.5 millones de migrantes casi 15 años seguidos los mexicanos no viven en su hogar nacional, migracion en la actualidad 244 de millones de personas migran, migracion es cuando un mexicano o persona se va de se pais natal y se queda en otro pais poco tiempo, migracion infantil a crecido el 40%