WARNING:
JavaScript is turned OFF. None of the links on this concept map will
work until it is reactivated.
If you need help turning JavaScript On, click here.
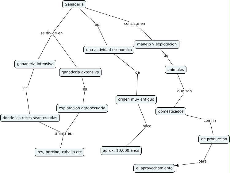
Este Cmap, tiene información relacionada con: ganaderia, ganaderia intensiva es donde las reces sean creadas, domesticados con fin de produccion, animales que son domesticados, de produccion para el aprovechamiento, donde las reces sean creadas animales res, porcino, caballo etc, Ganaderia es una actividad economica, origen muy antiguo hace aprox. 10,000 años, ganaderia extensiva es explotacion agropecuaria, manejo y explotacion de animales, Ganaderia se divide en ganaderia extensiva, una actividad economica de origen muy antiguo, Ganaderia se divide en ganaderia intensiva, Ganaderia consiste en manejo y explotacion, explotacion agropecuaria animales res, porcino, caballo etc