WARNING:
JavaScript is turned OFF. None of the links on this concept map will
work until it is reactivated.
If you need help turning JavaScript On, click here.
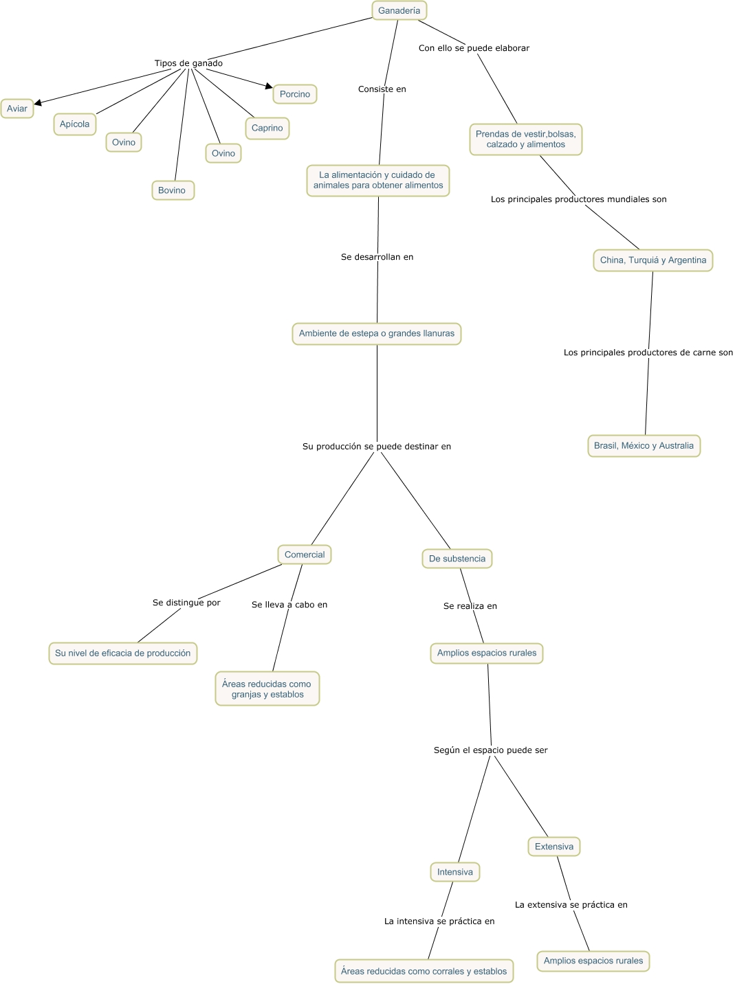
Este Cmap, tiene información relacionada con: Ganadería, De substencia Se realiza en Amplios espacios rurales, Ambiente de estepa o grandes llanuras Su producción se puede destinar en De substencia, Comercial Se distingue por Su nivel de eficacia de producción, Amplios espacios rurales Según el espacio puede ser Extensiva, Ganadería Tipos de ganado Aviar, China, Turquiá y Argentina Los principales productores de carne son Brasil, México y Australia, Ganadería Tipos de ganado Bovino, Ganadería Tipos de ganado Caprino, Ganadería Con ello se puede elaborar Prendas de vestir,bolsas, calzado y alimentos, Ganadería Tipos de ganado Porcino, Ganadería Tipos de ganado Ovino, Ganadería Tipos de ganado Apícola, Ganadería Tipos de ganado Ovino, Prendas de vestir,bolsas, calzado y alimentos Los principales productores mundiales son China, Turquiá y Argentina, Ambiente de estepa o grandes llanuras Su producción se puede destinar en Comercial, Amplios espacios rurales Según el espacio puede ser Intensiva, Ganadería Consiste en La alimentación y cuidado de animales para obtener alimentos, Intensiva La intensiva se práctica en Áreas reducidas como corrales y establos, La alimentación y cuidado de animales para obtener alimentos Se desarrollan en Ambiente de estepa o grandes llanuras, Comercial Se lleva a cabo en Áreas reducidas como granjas y establos