WARNING:
JavaScript is turned OFF. None of the links on this concept map will
work until it is reactivated.
If you need help turning JavaScript On, click here.
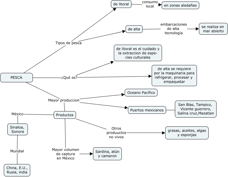
Este Cmap, tiene información relacionada con: pesca, Puertos mexicanos ???? San Blas, Tampico, Vicente guerrero, Salina cruz,Mazatlan, PESCA Mayor produccion Puertos mexicanos, Productos Otros produuctos no vivos grasas, aceites, algas y esponjas, de alta embarcaciones de alta tecnología se realiza en mar abierto, PESCA Mayor produccion Productos, de litoral consumo local en zonas aledañas, Productos Mayor volumen de captura en México Sardina, atún y camaron, PESCA Tipos de pesca de litoral, Sinaloa, Sonora Mundial China, E.U., Rusia, india, PESCA ¿Qué es? de litoral es el cuidado y la extraccion de espe- cies culturales, PESCA ¿Qué es? de alta se requiere por la maquinaria para refrigerar, procesar y empaquetar, Productos México Sinaloa, Sonora, PESCA Mayor produccion Oceano Pacifico, PESCA Tipos de pesca de alta