WARNING:
JavaScript is turned OFF. None of the links on this concept map will
work until it is reactivated.
If you need help turning JavaScript On, click here.
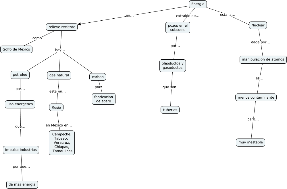
Este Cmap, tiene información relacionada con: Energia, oleoductos y gasoductos que son... tuberias, gas natural esta en... Rusia, relieve reciente hay... petroleo, carbon para... fabricacion de acero, uso energetico que... impulsa industrias, relieve reciente hay... gas natural, relieve reciente como... Golfo de Mexico, Energia en... relieve reciente, menos contaminante pero... muy inestable, Rusia en Mexico en... Campeche, Tabasco, Veracruz, Chiapas, Tamaulipas, pozos en el subsuelo por... oleoductos y gasoductos, relieve reciente hay... carbon, impulsa industrias por que... da mas energia, manipulacion de atomos es... menos contaminante, Nuclear dada por... manipulacion de atomos, petroleo por... uso energetico, Energia extraido de... pozos en el subsuelo, Energia esta la... Nuclear