WARNING:
JavaScript is turned OFF. None of the links on this concept map will
work until it is reactivated.
If you need help turning JavaScript On, click here.
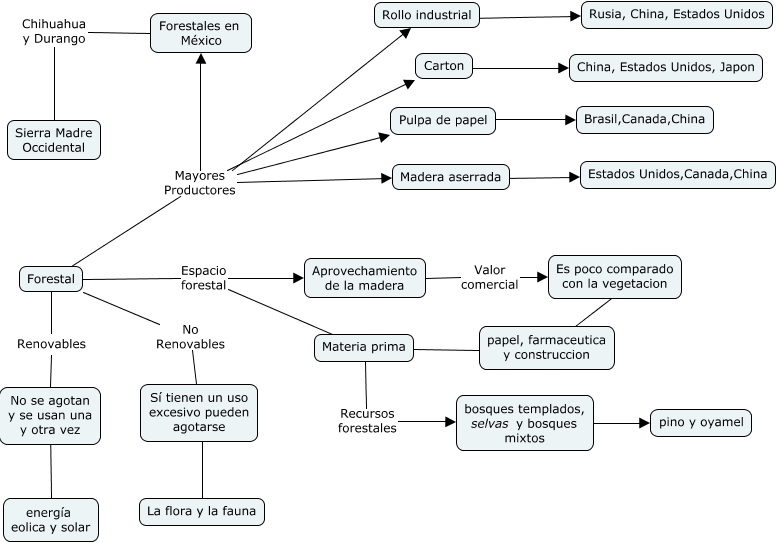
Este Cmap, tiene información relacionada con: forestal, Forestal Mayores Productores Forestales en México, Forestal No Renovables Sí tienen un uso excesivo pueden agotarse, Forestal Mayores Productores Carton, Forestal Mayores Productores Rollo industrial, Madera aserrada ???? Estados Unidos,Canada,China, Forestal Mayores Productores Madera aserrada, Forestal Mayores Productores Pulpa de papel, bosques templados, selvas y bosques mixtos ???? pino y oyamel, Forestal Espacio forestal Materia prima, Materia prima ???? papel, farmaceutica y construccion, Es poco comparado con la vegetacion ???? papel, farmaceutica y construccion, Forestal Espacio forestal Aprovechamiento de la madera, Pulpa de papel ???? Brasil,Canada,China, Aprovechamiento de la madera Valor comercial Es poco comparado con la vegetacion, No se agotan y se usan una y otra vez ???? energía eolica y solar, Sí tienen un uso excesivo pueden agotarse ???? La flora y la fauna, Carton ???? China, Estados Unidos, Japon, Materia prima Recursos forestales bosques templados, selvas y bosques mixtos, Forestales en México Chihuahua y Durango Sierra Madre Occidental, Forestal Renovables No se agotan y se usan una y otra vez